Tabla de inspección
Disponible en: elemento Part Studio, ensamblaje
Inspeccione y añada definiciones basadas en modelos a las piezas del elemento Part Studio. Entre ellas se incluyen referencias, cotas, tolerancias geométricas y símbolos de soldadura. Las anotaciones se pueden definir para que sean paralelas a las caras o coincidan con ellas, y para que el texto de las anotaciones se alinee con las caras o las aristas. La tabla también se puede exportar a un archivo CSV.
En un elemento Part Studio, acceda a la tabla de inspección para ver, añadir y exportar datos de MBD.
Cuando existan múltiples piezas con una definición basada en modelo en el elemento Part Studio, utilice el menú desplegable Modelo para controlar qué datos de pieza o pieza compuesta se muestran en la tabla de inspección.
Haga clic en Seleccionar tolerancias predeterminadas para navegar por la biblioteca de tolerancias predeterminadas o seleccione una biblioteca de la empresa del documento actual u otros documentos. La biblioteca de tolerancias predeterminada de Onshape incluye algunas tolerancias estándar mantenidas por Onshape. Esta selección define las tolerancias predeterminadas para el elemento Part Studio actual.
Haga clic en el menú de desbordamiento para exportar la tabla a un archivo CSV o aislar la pieza activa en el área gráfica.
Añada información de fabricación del producto durante la creación del modelo. Para ello, añada cotas, aplique tolerancias y asigne anotaciones.
En el boceto inicial, añada una cota para la longitud de la línea seleccionando las dos líneas o puntos finales perpendiculares y haciendo clic para colocarlos. Las opciones de tolerancia no están disponibles para una distancia de línea única, longitudes de arco y cotas de línea central.
En el cuadro de diálogo de cotas, haga clic en el ícono de opciones de tolerancia y, a continuación, haga clic en la flecha desplegable para seleccionar un tipo de precisión y tolerancia.
Estas cotas iniciales del boceto derivadas no aparecen en la tabla de características porque no se ha creado ninguna pieza en el elemento Part Studio y carecen de una referencia de operación asociada.
Inicie una nueva función de extrusión. Haga clic en el ícono de opciones de tolerancia de la profundidad para añadir su valor a la tabla y, a continuación, haga clic en la flecha desplegable para seleccionar un tipo de precisión y tolerancia. Una vez creada la función, se rellena la tabla de características.
Arrastre un valor de cota para cambiarlo de posición. Utilice las restricciones de la barra de herramientas de anotación de la tabla de inspección para alinear las anotaciones con las caras del modelo.
Para cambiar la posición de las cotas en el modelo, haga clic en Establecer coincidencia. Seleccione una cara con la que desee alinearla y, a continuación, seleccione una o más cotas. La opción Establecer en paralelo orienta la anotación en paralelo a una cara. La opción Establecer alineación de texto permite orientar el texto de la anotación según la arista o la cara seleccionada.
Al acotar, la selección de caras vincula la referencia de MBD a la geometría del modelo, lo que garantiza que la definición se capture en el propio modelo. Por ejemplo, acote desde el punto de boceto hasta la cara frontal del modelo, en lugar de la arista o el vértice del modelo. Las cotas de boceto derivadas, como esta, carecen de referencia en la tabla de características hasta que se utilizan en una operación.
Inicie una nueva operación de taladro. Defina los parámetros del taladro. Si lo desea, añada una tolerancia al diámetro. La distancia del boceto ahora tiene su referencia.
Tras completar el modelo, añada más definiciones de modelo con la barra de herramientas de anotación.
Haga clic en el ícono de datos de referencia. Seleccione una cara y pulse para colocar el símbolo de referencia. Arrastre el triángulo base para colocarlo en la cara. Arrastre el texto de referencia para ajustar su ubicación.
Añada cotas de conducción tolerantes no capturadas en bocetos u operaciones. Haga clic en el ícono de cota. Seleccione la cara frontal y, a continuación, seleccione la cara del taladro y haga clic para colocarla. Las cotas de conducción son de color gris. Sus opciones de tolerancia solo se pueden editar cuando la tabla de inspección está abierta, no desde la lista de operaciones. Haga doble clic en una cota para modificar sus opciones de tolerancia.
Añada tolerancias geométricas para controlar la forma, la orientación y la ubicación. Haga clic en el ícono de tolerancia geométrica. Seleccione el símbolo, introduzca un valor de tolerancia y añada los datos de referencia. Utilice el ícono con el signo más para añadir marcos adicionales. Haga clic con el botón derecho en un marco y seleccione Quitar para borrarlo. Muestre los símbolos para añadir uno a un campo de texto. Haga clic en una cara o cota para adjuntar el marco. Haga doble clic en él para editarlo.
Comunique los requisitos de soldadura con el símbolo de soldadura. Haga clic en el ícono del símbolo de soldadura. Defina el estándar y defina el tipo de soldadura. Seleccione una cara y pulse para colocarla. Arrastre la punta de flecha para colocarla en la cara. Arrastre el símbolo de soldadura para reubicarlo. Haga doble clic en él para editarlo.
Para las piezas configuradas, asigne opciones de configuración de tolerancia por configuración para que las piezas generadas de forma independiente mantengan sus propias definiciones de tolerancia.
El MBD no sustituye a los dibujos. Actúa como un plan de inspección dinámico que captura y amplía la información de fabricación del producto (PMI) para un uso posterior más amplio.
El ícono de tabla de inspección se encuentra en el lado derecho del área gráfica:
- Haga clic en el ícono de tabla de inspección (
) a la derecha del área gráfica (debajo del cubo de vista): 
-
Se abre la tabla de inspección, en la que se muestra el título de las definiciones de modelos en la parte superior.
A continuación se explica la interfaz de la tabla de inspección:
-
Modelo: permite seleccionar una pieza en el área gráfica donde se aplican las anotaciones. Utilice el menú desplegable para cambiar de una pieza a otra en el elemento Part Studio. En las tablas de referencias y características debajo se muestran las definiciones de modelo de la pieza seleccionada.
-
Seleccionar tolerancias predeterminadas (
): haga clic en este botón para seleccionar las tolerancias predeterminadas para el elemento Part Studio actual. Consulte Biblioteca de tolerancias predeterminadas. -
Barra de herramientas de anotaciones: utilice las opciones de esta barra de herramientas para añadir anotaciones a la pieza seleccionada.
-
Referencia (
): añada una referencia a una ubicación específica de una cara de la pieza seleccionada. Se pueden aplicar múltiples referencias a una cara. Consulte Referencia. -
Cota (
): permite añadir una cota de conducción a la pieza seleccionada. Consulte Cota.-
Dimensión de redondeo (
): permite añadir una cota de redondeo de conducción a la pieza seleccionada. Consulte Cota de redondeo. -
Cota mínima (
): permite añadir una cota de conducción de distancia horizontal, vertical o diagonal mínima entre dos caras cilíndricas de la pieza seleccionada. Consulte Cota mínima. -
Cota máxima (
): permite añadir una cota de conducción de distancia horizontal, vertical o diagonal máxima entre dos caras cilíndricas de la pieza seleccionada. Consulte Cota máxima.
-
-
Tolerancia geométrica (
): a menudo asociada a una referencia, la tolerancia geométrica se utiliza para crear y colocar notaciones de cota básicas en la pieza seleccionada. Consulte Tolerancia geométrica. -
Símbolo de soldadura (
): permite añadir un símbolo de soldadura a la cara de la pieza seleccionada. Consulte Símbolo de soldadura. -
Establecer coincidencia (
): permite definir la anotación coincidente con la cara de una pieza. Consulte Establecer coincidencia. -
Establecer en paralelo (
): permite definir una restricción paralela para que 2 o más entidades de pieza seleccionadas sean paralelas. Consulte Establecer en paralelo. -
Establecer alineación de texto (
): permite definir el texto de la anotación para que se alinee con la arista o la cara de la pieza. Consulte Definición de la alineación de texto. Consulte Establecer alineación de texto.
-
-
Tabla de referencias: permite mostrar una fila para cada referencia asociada a la pieza seleccionada.
-
Characteristics table - Lists a row for each Inspection item associated with the selected part. Columns display the Type (Distance, Chamfer distance, Radius, Fillet radius, Diameter, Angle, Chamfer angle, Geometric tolerance, and Weld symbol), Nominal value, Tolerance, Upper limit, and Lower limit for each inspection item.
-
Filters - Use the following options to filter the Characteristics table. Useful for a highly complex part with many annotations:
-
Show/hide default tolerances (
) - Filters the Characteristics table to display or hide default tolerances. Default tolerances are shown by default. -
Types - Click Types to open a dropdown where Characteristic types are selected. Check to show or uncheck to hide types in the table: Distance, Angle, Radius, Diameter, Chamfer, Fillet, Hole, Weld, and GTol (Geometric tolerance). If all filters are unchecked (default), they are all displayed.
-
Show/hide derived tolerances (
) - Filters the Characteristics table to display or hide derived tolerances. Derived tolerances are hidden by default. -
Reset filters (
) - If the filter options have changed from their defaults, click Reset filters to return them to their default settings:
Actualmente, se muestran las tolerancias de taladro en las piezas derivadas, incluso con el filtro definido para ocultar las tolerancias derivadas.
-
-
-
Haga clic en el ícono de referencia (
) de la barra de herramientas de anotación. Se abre el cuadro de diálogo Referencia:
-
Haga clic en la ubicación de una cara de la pieza:
-
Arrastre la referencia para extender la línea directriz y la referencia a una ubicación especificada:
-
Opcionalmente, edite el valor de la opción Identificador de la referencia en el cuadro de diálogo Referencia. La primera referencia añadida a una pieza se establece de manera predeterminada en A, el siguiente en B, después en C, etc.
-
Haga clic en la marca de verificación (
) para aceptar o en Cancelar (
) para salir sin aplicar los cambios.
Notas
-
Para editar cualquier referencia, haga doble clic en ella. Se abre el cuadro de diálogo Referencia en el que puede realizar los ajustes necesarios.
-
Se pueden aplicar múltiples referencias a una cara.
Haga clic en el ícono Cota (
) de la barra de herramientas de anotaciones para añadir una cota de conducción.
-
Haga clic en una cara de la pieza:
-
Haga clic en una segunda cara de la pieza:
-
Se crea la cota. Arrastre la cota para extender sus líneas directrices hasta una ubicación especificada.
En el ejemplo abajo, al seleccionar 2 caras adyacentes, se crea una cota angular de conducción:
Notas
-
Un valor de cota de conducción no se puede editar. Sin embargo, se puede activar o desactivar la tolerancia de la cota de conducción y editar sus opciones de tolerancia (Precisión del área de trabajo y Tipo de tolerancia).
-
Para editar la tolerancia de una cota, haga doble clic en ella. Se abre el cuadro de diálogo contextual de la cota. Realice los ajustes que sean necesarios:
-
Las anotaciones de las cotas de conducción se colorean en gris en el área gráfica para diferenciarlas de las cotas de conducción, que son de color negro.
-
Dimensioning between two cylindrical faces results in a measured distance between the axes of both faces. To measure minimum or maximum distances, use the Minimum dimension and Maximum dimension tools.
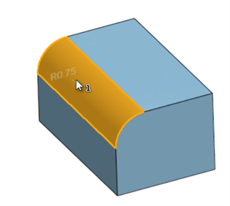
Cree una cota de radio de conducción para una cara redondeada.
-
Haga clic en el ícono de cota de redondeo (
) situado en el menú desplegable Cota de la barra de herramientas de anotaciones:
-
Haga clic en una cara redondeada de la pieza:
-
La cota de radio de conducción se añade a la pieza. Arrastre la cota para extender sus líneas directrices hasta una ubicación especificada.
Notas
-
Un valor de cota de conducción no se puede editar. Sin embargo, se puede activar o desactivar la tolerancia de la cota de conducción y editar sus opciones de tolerancia (Precisión del área de trabajo y Tipo de tolerancia).
-
Para editar la tolerancia de una cota, haga doble clic en ella. Se abre el cuadro de diálogo contextual de la cota. Realice los ajustes que sean necesarios:
-
Las anotaciones de las cotas de conducción se colorean en gris en el área gráfica para diferenciarlas de las cotas de conducción, que son de color negro.
-
No se puede añadir una cota de redondeo a una cara plana ni a un diámetro (por ejemplo, un tubo o una tubería). Solo se puede añadir a cilindros parciales, como los creados con la operación de redondeo.
Cree una cota mínima de conducción entre dos caras cilíndricas.
-
Haga clic en el icono de cota mínima (
) del menú desplegable Cota de la barra de herramientas de anotaciones:
-
Haga clic en las dos caras cilíndricas de la pieza:
-
La cota mínima de conducción se añade a la pieza. Arrastre la cota para extender sus líneas directrices hasta una ubicación especificada. A medida que arrastra la pieza, aparecen opciones para las distancias horizontal, diagonal y vertical.
De izquierda a derecha: cotas de distancia mínima horizontal, diagonal y vertical.
-
Tras hacer clic para colocar las líneas directrices, se confirma la distancia de cota mínima y su valor se muestra en la tabla de características como un valor nominal:
-
(Opcional) Si es necesario, las tres cotas mínimas (horizontal, diagonal y vertical) se pueden añadir al mismo conjunto de cilindros. Repita los pasos 1 a 3 para añadir la cota mínima requerida. Los tres valores de distancia se muestran en la tabla de características:
Notas
-
Un valor de cota de conducción no se puede editar. Sin embargo, se puede activar o desactivar la tolerancia de la cota de conducción y editar sus opciones de tolerancia (Precisión del área de trabajo y Tipo de tolerancia).
-
Para editar la tolerancia de una cota, haga doble clic en ella. Se abre el cuadro de diálogo contextual de la cota. Realice los ajustes que sean necesarios:
-
Las anotaciones de las cotas de conducción se colorean en gris en el área gráfica para diferenciarlas de las cotas de conducción, que son de color negro.
Cree una cota de distancia máxima conducida entre dos caras cilíndricas.
-
Haga clic en el icono de cota máxima (
) del menú desplegable Cota de la barra de herramientas de anotaciones:
-
Haga clic en las dos caras cilíndricas de la pieza:
-
La cota máxima de conducción se añade a la pieza. Arrastre la cota para extender sus líneas directrices hasta una ubicación especificada. A medida que arrastra la pieza, aparecen opciones para las distancias horizontal, diagonal y vertical.
De izquierda a derecha: cotas de distancia máxima horizontal, diagonal y vertical.
-
Tras hacer clic para colocar las líneas directrices, se confirma la distancia de cota máxima y su valor se muestra en la tabla de características como un valor nominal:
-
(Opcional) Si es necesario, las tres cotas máximas (horizontal, diagonal y vertical) se pueden añadir al mismo conjunto de cilindros. Repita los pasos 1 a 3 para añadir la cota máxima requerida. Los tres valores de distancia se muestran en la tabla de características:
Notas
-
Un valor de cota de conducción no se puede editar. Sin embargo, se puede activar o desactivar la tolerancia de la cota de conducción y editar sus opciones de tolerancia (Precisión del área de trabajo y Tipo de tolerancia).
-
Para editar la tolerancia de una cota, haga doble clic en ella. Se abre el cuadro de diálogo contextual de la cota. Realice los ajustes que sean necesarios:
-
Las anotaciones de las cotas de conducción se colorean en gris en el área gráfica para diferenciarlas de las cotas de conducción, que son de color negro.
-
Haga clic en el icono de tolerancia geométrica (
) de la barra de herramientas de anotaciones. Se abre el cuadro de diálogo Tolerancia geométrica:
-
O bien:
-
Haga clic en la ubicación de una cara de la pieza para conectar la tolerancia geométrica a esa cara.
Arrastre la tolerancia geométrica para extender la tolerancia y la línea directriz hasta una ubicación específica del área gráfica.
Haga clic con el botón izquierdo del mouse para colocar la tolerancia geométrica:
-
Haga clic en una cota de la pieza para conectar la tolerancia geométrica a esa cota.
Arrastre la cota y la tolerancia geométrica juntas como grupo para colocarlas en una ubicación específica del área gráfica.
La tolerancia geométrica se puede mover en el área gráfica durante la creación o después de cerrar el cuadro de diálogo Tolerancia geométrica.
-
-
Introduzca las especificaciones para la tolerancia geométrica en el cuadro de diálogo Tolerancia geométrica:
-
Campo de texto superior/inferior: permite añadir información por encima o por debajo de la tolerancia geométrica.
-
Prefijo/sufijo: permite introducir un Prefijo o sufijo para añadir información a la izquierda o a la derecha del marco de tolerancia geométrica, respectivamente.
-
Marco de tolerancia
- Símbolo (tipo de tolerancia geométrica): permite seleccionar el tipo de tolerancia geométrica en este campo desplegable. El símbolo se coloca a la izquierda de la tolerancia geométrica.Las opciones son:Posición, Concentricidad, Simetría, Paralelismo, Perpendicularidad, Angularidad, Cilindricidad, Planicidad, Redondez, Rectitud, Perfil (Superficie), Perfil (Línea), Desviación circular y Desviación total.
- Tolerancia: permite introducir un valor de tolerancia. Opcionalmente, introduzca texto o símbolos en los campos situados a la izquierda o a la derecha del valor de tolerancia.
- Referencias: se pueden introducir hasta tres valores de referencia en los campos Referencia.
- Añadir marco: haga clic en el icono Añadir marco (
) para añadir una fila de restricción adicional a la tabla. Se pueden añadir hasta cinco restricciones a la tolerancia geométrica. Cambie el símbolo inferior a Compuesto para crear un marco compuesto. Para mover o quitar una línea de restricción, haga clic con el botón derecho del mouse en cualquier lugar de las celdas de esa línea y seleccione Subir o bajar (para mover la restricción una fila hacia arriba o hacia abajo en la tabla) o Quitar (para quitar la fila de restricción de la tabla). Esto solo se puede realizar en filas de restricción adicionales.

- Mostrar/ocultar símbolos: haga clic en el icono Mostrar símbolos (ø) para abrir una tabla de símbolos que se pueden insertar en los campos de tolerancia geométrica. En los campos Texto superior/inferior y Prefijo/sufijo, todos los símbolos están disponibles:

Si se encuentra en un campo dentro del marco de tolerancia, la combinación del tipo de símbolo geométrico y un campo concreto determina los símbolos disponibles para usar. Por ejemplo, en el campo situado después del valor de tolerancia, están disponibles las siguientes opciones de símbolos:

-
-
Haga clic en la marca de verificación (
) para aceptar o en Cancelar (
) para salir sin aplicar los cambios.
Notas
-
Para editar cualquier tolerancia geométrica, haga doble clic en la tolerancia. Se abre el cuadro de diálogo Tolerancia geométrica. Realice los ajustes que sean necesarios.
-
Se pueden conectar múltiples tolerancias geométricas a una cara, pero a una cota solo se puede conectar una.
-
Haga clic en el icono del símbolo de soldadura (
) de la barra de herramientas de anotaciones. Se abre el cuadro de diálogo Símbolo de soldadura:
-
Haga clic en la ubicación de una cara de la pieza para colocar el símbolo de soldadura.
-
Arrastre el símbolo de soldadura para extenderlo junto con su línea directriz hasta una ubicación especificada:
-
Introduzca las especificaciones del símbolo de soldadura en el cuadro de diálogo Símbolo de soldadura:
-
Estándar: se puede seleccionar ANSI o ISO.
-
Invertir línea de identificación (solo norma ISO): cuando se activa, la línea de identificación de soldadura se invierte en la dirección opuesta.
-
Tipo de soldadura (superior o inferior): permite seleccionar entre los tipos de soldadura que se indican a continuación. Ninguno, Muesca cuadrada, Muesca en V, Muesca en U, Muesca en J, Muesca biselada, Raíz ancha a tope de un solo bisel, Muesca en V ensanchada, Muesca ensanchada biselada, Unión en gota, Unión redondeada, Unión en enchufe o ranura, Junta de costura o Junta de puntos.
-
Ranura (superior o inferior): permite introducir el grado de la ranura, entre 0 y 360.
-
Abertura raíz (superior o inferior): permite introducir la distancia de la abertura raíz, en unidades de medida especificadas.
-
Acabado (superior o inferior; solo norma ANSI): permite seleccionar entre los acabados que se indican a continuación. Ninguno, C Desconchado, G Amolado, H Martilleado, M Mecanizado, R Descomposición o U Sin especificar.
-
Contorno (superior o inferior): permite seleccionar uno de los contornos que se indican a continuación. Ninguno, Plano, Convexo o Cóncavo.
-
Tamaño de soldadura (superior o inferior): permite introducir el tamaño de la soldadura como medida de distancia especificada.
-
Profundidad de soldadura (superior o inferior): permite introducir la profundidad de soldadura como medida de distancia especificada.
-
Longitud de soldadura (superior o inferior): permite introducir la longitud de soldadura como medida de distancia especificada.
-
Paso de soldadura (superior o inferior): permite introducir el paso de soldadura como medida de distancia especificada.
-
- Haga clic en la marca de verificación (
) para aceptar o en Cancelar (
) para salir sin aplicar los cambios. 
Notas
-
Para editar cualquier símbolo de soldadura, haga doble clic en él. Se abre el cuadro de diálogo Símbolo de soldadura. Realice los ajustes que sean necesarios.
-
A una cara se pueden aplicar múltiples símbolos de soldadura.
-
Haga clic en el ícono Establecer coincidencia (
) de la barra de herramientas de anotaciones. -
Seleccione la cara de una pieza:
-
Seleccione la anotación. La anotación se establece de manera que coincida con la arista de la cara:
Notas
-
Una vez seleccionada una cara, haga clic en las anotaciones adicionales para que coincidan todas con la cara seleccionada.
-
Las caras creadas mediante un chaflán o un redondeo se pueden seleccionar, pero no se puede hacer que las anotaciones coincidan con ellas.
-
Haga clic en el ícono Establecer en paralelo (
) de la barra de herramientas de anotaciones. -
Seleccione la cara de una pieza:
-
Seleccione la anotación. La anotación se establece en paralelo con la cara:
Una vez seleccionada una cara, haga clic en las anotaciones adicionales para establecerlas en paralelo con la cara seleccionada.
-
Haga clic en el ícono Establecer alineación de texto (
) de la barra de herramientas de anotaciones. -
Seleccione la arista o la cara de la pieza:
-
Seleccione la anotación. El texto de la anotación se alinea con la arista o cara seleccionada:
Una vez seleccionada una arista o una cara, haga clic en las anotaciones adicionales para alinear su texto con la arista o la cara seleccionada.
Al hacer clic en el ícono del menú de desbordamiento (
) de la esquina superior derecha de la tabla, se accederá a las siguientes opciones:
-
Exportar a CSV: permite exportar la tabla a un archivo CSV de modo que se pueda usar en un programa de hojas de cálculo, como Microsoft Excel o Google Sheets. Consulte Exportación de la tabla de inspección del modelo para obtener más información.
-
Aislar la pieza activa/Mostrar el Part Studio completo: permite aislar el modelo activo actualmente. Cuando se selecciona, se abre el cuadro de diálogo Aislar, donde el aislamiento se puede ajustar con precisión.
Si el cuadro de diálogo sigue abierto, al acceder a estas opciones desde el menú de desbordamiento, se muestra la opción Mostrar el Part Studio completo. Al seleccionar esta opción, se cierra el cuadro de diálogo Aislar y se hacen visibles todas las piezas del elemento Part Studio.
Si una anotación de la tabla de inspección tiene un comentario asociado, se muestra un indicador de comentario a la derecha del dato de referencia en la tabla de datos de referencia o tipo en la tabla de características:
Para obtener más información, consulte Agregar comentarios a las anotaciones de MBD.
A continuación se explica el resaltado cruzado de la tabla de inspección.
-
Al pasar el puntero del mouse por encima de una referencia o de las celdas de valor de la tabla de características (por ejemplo, las columnas Valor nominal, Tolerancia o Límite superior/inferior), se resalta de forma cruzada el contorno de las caras asociadas en el área gráfica (en naranja) y cualquier anotación de referencia o cota de referencia y de conducción:
Pase el puntero del mouse por encima de la celda Valor nominal para ver una cota de referencia.
Pase el puntero del mouse por encima de la celda Valor nominal de una dimensión de conducción.
-
Al hacer clic en una celda de referencia o tipo (por ejemplo, Distancia, Diámetro o Radio) se resaltan de forma cruzada las caras asociadas en el área gráfica (en amarillo), la pieza en la lista de piezas, la cota o anotación asociada (ya sea de referencia o de conducción) y cualquier operación asociada en la lista de operaciones:
Al hacer clic en la celda de diámetro, se resalta de forma cruzada la cara asociada en el área gráfica, la pieza en la lista de piezas (cuerpo de la válvula), la cota de conducción (diámetro) y la operación de la lista de operaciones (Hacer revolución 2)
-
Las celdas de referencia y tipo se alternan. Al hacer clic de nuevo, se deselecciona el resaltado cruzado:
-
A continuación se muestra una arista de chaflán. Al hacer clic en la cota Distancia en el área gráfica, se resalta de forma cruzada una cara si se selecciona Distancia igual como tipo de chaflán (imagen de la izquierda) y dos caras si se selecciona Dos distancias como tipo de chaflán (imagen central). Al hacer clic en la cota Ángulo, se resaltan de forma cruzada dos caras si se selecciona Distancia y ángulo como tipo de chaflán (imagen de la derecha).
Resaltado cuando se selecciona una cota en el área gráfica: Distancia igual (izquierda), Dos distancias, cuando se selecciona Distancia 1 (centro), Distancia y ángulo, cuando se selecciona Ángulo (derecha).
Al seleccionar una cota en el área gráfica (Ángulo en el ejemplo siguiente), también se coloca un marco azul alrededor de la cota en la tabla de inspección y se resalta de forma cruzada cualquier operación asociada en la lista de operaciones y la pieza en la lista de piezas:
El cursor se debe mover fuera de la celda y se vuelve a colocar sobre ella para mostrar el resaltado cruzado después de haberse deseleccionado.
La tabla de inspección de cada modelo se puede exportar a un archivo CSV ordenado, con una lista de todas las cotas y anotaciones del modelo:
- Seleccione el modelo en la lista desplegable Modelo:

- Haga clic en el botón del menú de desbordamiento (
) de la esquina superior derecha de la tabla de inspección. - Seleccione Exportar a CSV:

-
Se abre el cuadro de diálogo Exportar. Seleccione una de las siguientes opciones:
-
Nombre de archivo: de forma predeterminada, el nombre del archivo es el nombre de la pestaña del elemento Part Studio y el modelo seleccionados en el paso 1. Opcionalmente, sobrescriba este nombre con el nombre de archivo que necesite.
-
Formato: el formato de salida. De forma predeterminada, está seleccionada la opción Lista de inspección. Mantenga esta opción seleccionada.
- Opciones: permite seleccionar una de las opciones que se indican a continuación.
Descargar: permite descargar el archivo en la computadora.
Descargar y almacenar archivo en una nueva pestaña: permite descargar el archivo en la computadora y, también, crear una nueva pestaña en el documento actual donde se almacena el archivo.
Correo electrónico con vínculo de descarga de archivos: permite enviar por correo electrónico el archivo exportado como vínculo de descarga (es decir, con todos los tipos de planes, excepto el plan Gratis y Educación). Consulte la sección Exportación por correo electrónico con el vínculo de descarga de archivos más abajo.
Almacenar archivo en una nueva pestaña: permite crear una nueva pestaña en el documento actual donde se almacena el archivo.
La ubicación de descarga es específica del navegador. Si desea que se le pida que lo guarde en una ubicación diferente, busque en la configuración del navegador la opción Preguntar dónde guardar cada archivo antes de descargarlo.
-
- Si descargó el archivo su computadora, puede abrirlo en una aplicación de hojas de cálculo, como Microsoft Excel (consulte la imagen siguiente), con las columnas Tipo de anotación, Valor nominal, Tolerancia, Límite superior y Límite inferior:

Algunas aplicaciones de hojas de cálculo calculan o modifican automáticamente el formato de los símbolos, incluidos los paréntesis y los símbolos de tolerancia positiva y negativa. Si los resultados esperados se transmutan en la hoja de cálculo, es posible que tenga que volver a formatear los datos o utilizar un editor de texto, en lugar de un editor de hojas de cálculo.
Exportación mediante correo electrónico con vínculo de descarga del archivo
Con cada exportación, el usuario tiene la opción de enviar por correo electrónico el archivo exportado como un vínculo de descarga (es decir, con todos los tipos de plan, excepto el plan Gratis o Educación). En el cuadro de diálogo Exportar:
-
Seleccione Correo electrónico con vínculo de descarga de archivos del menú desplegable Opciones:
-
Introduzca las siguientes opciones de correo electrónico:
-
Para: dirección de correo electrónico de los destinatarios (obligatorio).
-
Asunto: una línea de asunto personalizada para el correo electrónico.
-
Mensaje: un mensaje opcional.
-
Expira en: permite especificar el tiempo durante el que desea que esté disponible el vínculo de descarga. El valor predeterminado es de 3 días.
-
Requerir contraseña para descargar: active esta opción para proteger con contraseña el vínculo que envía por correo electrónico.
-
Contraseña: con la opción Requerir contraseña para descargar activada, introduzca una contraseña en este campo. Es la contraseña que se utiliza para abrir el archivo enviado por correo electrónico.
-
Enviarme una copia: permite enviar una copia al correo electrónico del autor.
-
Nunca envíe una contraseña por correo electrónico. Se recomienda especificar en el mensaje que el destinatario se ponga en contacto con el autor para solicitar la contraseña por otros medios.
El destinatario recibe un correo electrónico con la marca Onshape y en el que se incluye el vínculo para descargar la tabla de inspección exportada.