Model-Based Definition (MBD)
Model-based definition (MBD) refers to the process of dimensioning and annotating the model in the Part Studio so the model contains all the data needed to define a product, With MBD, the model becomes the source authority that drives all engineering activities. This model may further be used downstream by suppliers and across organizations.
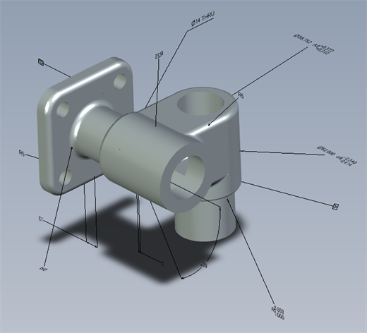
MBD data works in conjunction with the Inspection table, where MBD data can be viewed, added, and exported for each part in a Part Studio.
MBD is not intended to replace Drawings. MBD is intended to capture and extend a model's Product manufacturing information (PMI) and Model-based enterprise (MBE) information for additional or alternative downstream usage.
Some features of MBD:
-
Dimension and annotation metadata embedded in the model in the Part Studio.
-
Improve real-time collaboration on the model in the Part Studio.
-
Provide a single source of truth for engineers across the organization.
-
Link to downstream processes like Coordinate measuring machine (CMM) inspection.
許容差は、押し出しの深さ、回転角度、穴の直径など、指定されたスケッチ寸法またはフィーチャーパラメータの値の許容差を定義します。すべてのスケッチ寸法やフィーチャーパラメータで許容差を使用できるわけではありません。
許容差は FeatureScript で利用でき、カスタムフィーチャーにも使用できます。詳細についてはカスタムフィーチャーを、その他のドキュメントについては FeatureScript を参照してください。
寸法コンテキストダイアログは、スケッチやフィーチャーの寸法を編集したり、許容差を追加したりするために使用します。スケッチ内の寸法またはグラフィック領域の MBD の寸法をダブルクリックすると、このダイアログが開きます。MBD の寸法の編集を参照してください。
-
許容差アイコン (
) をクリックして、寸法に許容差を追加します。 -
許容差を設定したら、ドロップダウン矢印 (
) をクリックして許容差パラメータを設定します。
-
精度 - ドロップダウンを使用して、寸法単位の精度 ([ワークスペースの精度] またはドロップダウンリストから小数点以下 0~6 桁の精度値) を選択します。
-
許容差タイプ - ドロップダウンリストから穴の許容差タイプを選択します。オプションは [既定]、[許容差なし]、[対称]、[偏差]、[制限]、[最小]、[最大]、[基準] です。
穴とスケッチの直径の許容差には、[はめあい]、[はめあい公差]、[はめあい (公差のみ)] のオプションもあります。詳細については、穴フィーチャーを参照してください。
With Default selected, tolerances are based on Default tolerances. See Onshape default tolerances library and Default tolerances library for further information.
-
偏差 - [対称] の許容差タイプで使用できます。偏差値を入力します。
-
上限 - [偏差] と [制限] の許容差タイプで使用できます。許容差の上限値を入力します。
-
下限 - [偏差] と [制限] の許容差タイプで使用できます。許容差の下限値を入力します。
-
スタンダード - [はめあい]、[はめあい公差]、[はめあい (公差のみ)] の許容差のタイプで使用できます。ドロップダウンリストから [ANSI] または [ISO] を選択します。
- はめあいタイプ - [はめあい]、[はめあい公差]、[はめあい (公差のみ)] の許容差のタイプで使用できます。ドロップダウンリストから [ユーザー定義]、[クリアランス]、[トランジション]、または [干渉] を選択します。
- 穴クラス - [はめあい]、[はめあい公差]、[はめあい (公差のみ)] の許容差のタイプで使用できます。ドロップダウンリストから穴クラスのオプションを選択します。
- シャフトクラス - [はめあい]、[はめあい公差]、[はめあい (公差のみ)] の許容差のタイプで使用できます。ドロップダウンリストからシャフトクラスを選択します。
-
-
-
チェックマークアイコン (
) をクリックし、コンテキストダイアログに入力された値を確定します。 -
何も変更せずにコンテキストダイアログを終了するには、x アイコン (
) をクリックします。 -
ダイアログのハンドル (
) をクリックしてドラッグすると、ダイアログが画面上の新しい場所に移動します。マウスボタンをリリースして、新しい場所に配置します。
次のスケッチ寸法には許容差を使用できます。
-
2 本の線間の距離
-
2 つの点間の距離
-
スケッチジオメトリと平面の間の距離
-
対角距離
-
直径
-
角度
-
直接距離
-
直線距離
-
半径
次のスケッチ寸法には許容差を使用できません。
-
単線距離
-
弧長
-
中心線寸法
詳細は、スケッチツールの寸法を参照してください。
-
スケッチエンティティを描き、その場の値の入力に任意の値を入力します。
-
寸法をダブルクリックすると (下の 1 番目の画像)、寸法コンテキストダイアログが開きます (下の 2 番目の画像)。
-
To add a tolerance to the dimension, click the Tolerance options icon (
; first image below), and then click the dropdown arrow (
; second image below):
-
精度と許容差のタイプに次の値を入力します。
-
チェックマーク (
) をクリックしてスケッチの寸法を確定します。
次のフィーチャーオプションでは許容値を使用できます。
-
押し出し
-
ソリッド/サーフェス/薄い - 奥行き
-
ソリッド/サーフェス/薄い - オフセット距離
-
ソリッド/サーフェス/薄い - 二次終点 - オフセット距離
-
薄い - 厚さ 1
-
薄い - 厚さ 2
-
薄い - 中間平面 - 厚さ
-
-
回転
-
ソリッド/サーフェス/薄い - ひとつの方向/対称/二方向 - 回転角
-
薄い - 厚さ 1
-
薄い - 厚さ 2
-
薄い - 中間平面 - 厚さ
-
-
フィレット
-
半径
-
-
面取り
-
距離 (等距離)
-
距離 1、距離 2 (2 つの距離)
-
距離と角度 (距離、角度)
-
-
穴
-
直径 (シンプル/座ぐり/皿穴)
-
距離 (奥行き: シンプル/座ぐり/皿穴)
-
Diameter (Counterbore/Countersink diameter)
-
距離 (座ぐり深さ)
-
角度 (皿穴角度)
-
Distance (Tapped depth)
-
Distance (Tap drill diameter)
-
-
許容差を確定するフィーチャーを作成します (この例では押し出し)。
-
パラメータの右側にある許容差オプションアイコン (
) をクリックします。
-
Click the dropdown arrow (
) to the left of the parameter:
-
精度と許容差のタイプに次の値を入力します。
-
Enter any other Feature settings and click the checkmark (
) to accept the Feature. -
検査テーブル (
) が開いていることを確認し、許容差を含むフィーチャーの寸法値を確認します。
フィーチャーの許容差を削除しても、その寸法は有効なため、モデルから削除されません。
Tolerance options can be used in conjunction with configurations.
-
Click the Tolerance options icon (
) to make the configuration's option value tolerant:
-
Click the dropdown arrow icon (
) to the left of the parameter in order to set the tolerance Precision and Type.
See Configurations for more information.
Tolerance options are automatically used in conjunction with the Compare mechanism. When comparing 2 history entries, select the Feature to compare (Extrude 1 in the example below). Comparisons between differing Tolerance options in the entries are outlined in yellow:
Extrude: Depth tolerance options compared between two history entries
See Compare for more information.
Images below are from iOS. The workflow is the same for both iOS and Android.
Sketch dimension tolerances:
-
Double-tap the dimension on-screen.
-
Click on the Tolerance options button at the lower right corner of the Android Dimension context dialog to set the dimension as tolerant:
-
In the Tolerance options dialog, enter the Precision and/or Tolerance type and click the checkmark to accept the options:
Feature dimension tolerance:
Feature dimensions can be set and edited in the same way as on the desktop platform:
Tolerance options for the Extrude: Depth value
Tolerances can only be viewed on the desktop platform, not iOS or Android, since the Inspection table is available only on desktop.
Currently on iOS and Android you cannot set a tolerance Precision and Type for a Hole feature's Depth parameter if its Termination is Up to Entity or Up to next. Use a Desktop platform to set tolerances for this parameter.
Driving MBD sketch and feature dimensions can be edited directly from the graphics area.
-
Open the Inspection panel (
) to display the MBD dimensions in the graphics areas (left image below). -
Double-click on the driving dimension that is associated with a sketch (right image below):
The Dimension context dialog opens with context placed on the dimension value. Simultaneously, the Sketch dialog opens:
-
Using the keyboard, enter a numeric value or use the up/down arrows to increment the value in the Dimension context dialog. As this value is adjusted, the sketch is updated dynamically.
If entering a value numerically, press the tab key to see the sketch value update.
-
Press Enter on the keyboard or click the checkmark (
) in the Dimension context dialog to close this dialog:
-
Press the checkmark (
) in the Sketch dialog to accept the new sketch value.
The edited sketch dimension that adjusts the model's dimension
-
Open the Inspection panel (
) to display the MBD dimensions in the graphics areas (left image below). -
Double-click on the driving dimension that is associated with a feature (right image below):
The Dimension context dialog opens with context placed on the dimension value. Simultaneously, the associated Feature dialog opens (Extrude in this example):
-
Using the keyboard, enter a numeric value or use the up/down arrows to increment the value in the Dimension context dialog. As this value is adjusted, both the model and the value in the Feature dialog are updated dynamically.
If entering a value numerically, press the tab key to see the value update in the Feature dialog.
-
Press Enter on the keyboard or click the checkmark (
) in the Dimension context dialog to close this dialog:
-
Press Enter on the keyboard again or click the Feature dialog checkmark (
) to close this dialog:
The edited feature dimension that adjusts the model's dimension
To delete an annotation:
-
Select the annotation in the graphics area:
-
Press the Delete key.
-
The annotation is deleted from the graphics area and Inspection table.
If the annotation is a sketch or feature dimension:
-
The dimension's Tolerance options values are deleted.
-
The Tolerance options icon (
) is deselected. -
The dimension value in the sketch or Feature dialog is not deleted.
-
Annotations cannot be deleted if:
-
The annotation is derived.
-
The annotation is created in a custom feature where the parameter is made tolerant but the tolerant toggle is not made available for user input.
In either case the following message is displayed:
-
Driven dimensions cannot be edited. Double-clicking on a driven dimension opens the Dimension context dialog, but values in the dialog cannot be edited.
-
Derived dimensions cannot be edited. Double-clicking on a driving or driven dimension from a derived part does not open the Dimension context dialog.
-
To cancel out of the Dimension context dialog, press the Esc key. If editing a feature dimension, the Dimension context dialog and Feature dialog close simultaneously. If editing a sketch dimension, only the Dimension context dialog closes. The sketch dialog must be manually closed (clicking the x icon).
-
Alternatively, with both the Feature dialog and Dimension context dialog open, the value in the Feature dialog can be selected and edited, which updates both the Dimension context dialog and model dynamically. Once edited here, pressing Enter closes both the Feature dialog and the Dimension context dialog simultaneously.
-
The location of the model dimension and location of its corresponding sketch dimension are not locked together. They are independent:
The model's width dimension is located below the model (left) but above the sketch (right)
-
In Pause regeneration mode, the model's dimension cannot be edited or deleted. However, you can still edit the feature or toggle a dimension's tolerance on or off. Changes take effect after clicking the Regenerate features and exit checkmark on the Paused regeneration banner.
-
Configurations work as expected. However, the dimension in the Dimension context dialog is not surrounded by a dashed orange outline to indicate it is configured. Configured sketch dimensions cannot be edited.
MBD data can be exported to STEP file format when exporting parts. The following settings are recommended:
MBD data is not exported with composite parts.
-
Enable the Export models oriented Y axis up checkbox.
-
Depending on the size of your model, you may need to enable the Use custom annotation text height for MBD export and select an appropriate Annotations text height to correspond to your model size.
Original model in Onshape
Exported model with the "Use custom annotation text height for MBD export" option disabled
Exported model with the "Use custom annotation text height for MBD export" enabled and set to 10 mm.
When exported, Geometric tolerances with multiple Tolerance frames have Upper text combined with the top frame, and Lower text combined with the bottom frame.
The following provides MBD examples when working with Feature and dimension tolerances:
Depth dimension:
Offset distance dimension (with a composite part):
Thin extrude (Thickness 1 and Depth dimensions):
Revolve (Revolve angle dimension):
Revolve (Thickness 1 and Revolve angle dimensions):
Fillet (Radius dimension):
Creating a driven fillet dimension using the Inspection table's Fillet dimension tool on the Annotation toolbar:
The Inspection panel's Dimension tool (
) always uses linear or angular default tolerances. Dimensioning a filleted face using it applies a linear default tolerance type. For this reason, it is recommended to apply fillet tolerances from the Fillet feature dialog (for a driving dimension), or use the Fillet dimension from the Inspection panel (for a driven dimension).
Dimensioning a fillet face: Annotated clockwise: Using the Dimension tool (driven; annotated in gray), using the Fillet dimension tool (driven; annotated in gray), and making the Fillet feature's Radius value tolerant (driving; annotated in black). All 3 dimensions are listed in the Characteristics table.
A Chamfer is defined as a distance to angle or distance to distance between a face and an edge. The Chamfer width dimensions are specified as the distance from an edge to the virtual sharp. The display for virtual sharps is added to the dimensioned edge, including a dashed curve.
-
Tolerances are not disabled When a tangent measurement is used, since they can work in certain cases, and especially when accounting for the specified tolerance.
-
In situations where two chamfer measurements are used (Two distances or Distance and angle), the user does not have to create tolerances for both. Tolerances can be added to only one parameter, if required.
Equal distance Chamfer type displays 2 Distance tolerance values, which are reflected in the table, even though there is only one distance tolerance option in the dialog:
Two distances example:
Distance and angle example:
For cases where the chamfer results in a variable distance (for example, if the chamfer is applied to a cylinder face that is perpendicularly connected to another cylinder), try selecting tangent for the Measurement, to make the distance uniform along the edge:
Non-uniform chamfer using an Offset measurement displaying a Nominal value error.
Uniform chamfer using a Tangent measurement results in a Nominal value without error.
If a tolerance is placed on a hole feature, it can be displayed in the Inspection table.
Some things to keep in mind:
-
Hole dimensions are only visible as rows in the Inspection table. There are no dimensions placed in the graphics area. This is done so as not to clutter the graphics area with callouts.
-
Before hole dimensions are visible in the Inspection table, another callout (a datum, for example) must be placed on the part.
-
Only one set of dimensions (Diameter, Distance, and/or Angle) are shown per hole feature. Patterned holes or additional holes in the same feature are not dimensioned separately.
-
The custom Tip angle dimension is not currently supported and does not create a row in the Inspection table.
-
Cross-highlighting works as follows:
-
Distance (Depth) is not cross-highlighted because there are no faces at either end of the hole, and edges are not currently supported for MBD.
-
Diameter, Distance (Counterbore depth), and Angle (Countersink angle) cross-highlights a single face.
-
Hole dimensions are visible in the Inspection table after a Datum is added to one of the part's faces.
Axis distance dimensions between center circles using the Dimension (
) tool:
Minimum horizontal, diagonal, and vertical dimensions between two cylindrical faces using the Minimum dimension tool (
):
Minimum dimensions between cylinders and edges:
A minimum diagonal dimension added in a sketch (left) is displayed in the Characteristics table once the part is created (right):
Horizontal and vertical minimum dimensions cannot currently be created in a sketch.
Minimum horizontal, diagonal, and vertical dimensions between two cylindrical faces using the Maximum dimension tool (
):
Maximum dimensions between cylinders and edges:
Maximum horizontal, diagonal, and vertical dimensions between arc faces in a slot:
A maximum diagonal dimension added in a sketch (left) is displayed in the Characteristics table once the part is created (right):
Horizontal and vertical maximum dimensions cannot currently be created in a sketch.
Thickness is displayed in the Inspection table as a Distance row.
Thin extrude (Thickness 1 dimension):
Thin revolve (Thickness 1 dimension):
MBD errors do not create annotations or row entries in the Inspection table, unless an adjustment to the model is made that invalidates an existing annotation row entry.
Errors are displayed in red, similar to other Onshape errors:
Error generated when extruding from or into a solid. The annotation does not generate a row entry in the Inspection table.
If the geometry is altered so as to invalidate a specified annotation, its corresponding annotation is red in the graphics area, and highlighted red in the Inspection table, signaling an error. For example, The top face of the box was moved .5 in., resulting in the measured value (3.5 in.) differing from the specified value (3.0 in.):
Error examples
-
A reference is missing for this annotation - Occurs when a reference is missing. For example, Part A is extruded up to the face of part B, and a tolerance is added to the Offset distance of the Part A extrusion.
-
Both faces must be from the same part - Model definitions are valid only on a per-part basis. For example, you cannot dimension the distance from a face on Part A to a face on Part B.
-
MBD annotations must always be associated with faces. Edges and vertices cannot currently be referenced.
-
Model definitions are valid only on a per-part basis. Composite parts are also valid. For example, you can dimension the distance between 2 faces on Part A or 2 faces on Part B, but not between a face on Part A and a face on Part B. To do this, first create a composite Part C from both Part A and Part B. You can then dimension the distance between these 2 faces.
-
Hovering over the Type row in the Inspection table cross-highlights the dimension in the graphics area.
-
When altering geometry of a part, all associated model definitions are highlighted orange:
-
If a part or Part Studio is derived via the Derived feature, all model definitions are read-only and cannot be edited. You can still move annotations, and driven dimensions are still updated if the derived geometry is altered; however, the underlying model definitions can only be adjusted in the source Part Studio, and then updated in the Derived Feature. See Derived for more information.