Tableau d'inspection
Disponible dans : Part Studio
Inspectez et ajoutez des définitions basées sur un modèle aux pièces dans le Part Studio. Il s'agit notamment des datums, des cotes, des tolérances géométriques et des symboles de soudure. Les annotations peuvent aussi être définies comme parallèles ou coïncidentes avec les faces, avec un alignement du texte sur les faces ou les arêtes. Le tableau peut aussi être exporté sous forme de fichier CSV.
Dans un Part Studio, accédez au tableau d'inspection pour consulter, ajouter et exporter les données MBD.
Lorsque plusieurs pièces avec une définition basée sur un modèle existent dans le Part Studio, utilisez la liste déroulante Modèle pour contrôler les données des pièces ou des pièces composites qui figurent dans le tableau d'inspection.
Cliquez sur Sélectionner les tolérances par défaut pour parcourir la bibliothèque des tolérances par défaut ou sélectionner une bibliothèque d'entreprise dans le document actuel ou dans d'autres documents. La bibliothèque de tolérances par défaut d'Onshape inclut quelques tolérances standard gérées par Onshape. Cette sélection définit les tolérances par défaut pour le Part Studio actuel.
Cliquez sur le menu de débordement pour exporter le tableau dans un fichier CSV ou isoler la pièce active de la zone graphique.
Ajoutez des informations sur la fabrication des produits lors de la création du modèle en ajoutant des cotes, en appliquant des tolérances et en attribuant des annotations.
Dans l'esquisse initiale, ajoutez une cote à la longueur de la ligne en sélectionnant les deux lignes perpendiculaires ou extrémités et en cliquant pour les placer. Les options de tolérance ne sont pas disponibles pour une distance sur une seule ligne, la longueur d'un arc et les cotes de l'axe de symétrie.
Dans la boîte de dialogue des cotes, cliquez sur l'icône des options de tolérance, puis sur la flèche déroulante pour sélectionner un type de précision et de tolérance.
Ces cotes d'esquisse dérivées initiales n'apparaissent pas dans le tableau des caractéristiques, car aucune pièce n'a été créée dans Part Studio et aucune référence de fonction n'y est associée.
Lancez une nouvelle fonction d'extrusion. Cliquez sur l'icône des options de tolérance correspondant à la profondeur pour ajouter sa valeur au tableau, puis sur la flèche déroulante pour sélectionner un type de précision et de tolérance. Une fois la fonction créée, le tableau des caractéristiques s'affiche.
Faites glisser la valeur d'une cote pour la repositionner. Utilisez les contraintes de la barre d'outils d'annotation dans le tableau d'inspection pour aligner les annotations sur les faces du modèle.
Pour repositionner les cotes dans le modèle, cliquez sur Définir comme coïncident. Sélectionnez une face sur laquelle vous souhaitez vous aligner, puis sélectionnez une ou plusieurs cotes. Définir comme parallèle oriente l'annotation parallèlement à une face. Définir l'alignement du texte oriente le texte de l'annotation en fonction de l'arête ou de la face sélectionnée.
Lors de la cotation, la sélection des faces lie la référence MBD à la géométrie du modèle, en veillant à ce que la définition soit capturée dans le modèle lui-même. Par exemple, cotez entre le point d'esquisse et la face avant du modèle, plutôt que l'arête ou le sommet du modèle. Les cotes d'esquisse dérivées, comme celle-ci, n'ont aucune référence dans le tableau des caractéristiques tant qu'elles ne sont pas utilisées dans une fonction.
Démarrez une nouvelle fonction Perçage. Définissez les paramètres du perçage. Ajoutez éventuellement une tolérance au diamètre. La distance d'esquisse a maintenant sa référence.
Une fois le modèle terminé, ajoutez d'autres définitions de modèle à l'aide de la barre d'outils Annotation.
Cliquez sur l'icône Datum. Sélectionnez une face et cliquez pour placer le symbole du datum. Faites glisser le triangle de base pour le repositionner sur la face. Faites glisser le texte du datum pour ajuster son emplacement.
Ajoutez des cotes pilotées tolérantes qui ne figurent pas dans les esquisses ou les fonctions. Cliquez sur l'icône Cote. Sélectionnez la face avant, puis la face du perçage et cliquez pour placer. Les cotes pilotées sont grises. Leurs options de tolérance ne peuvent être modifiées que lorsque le tableau d'inspection est ouvert, pas depuis la liste des fonctionnalités. Double-cliquez sur une cote pour modifier ses options de tolérance.
Ajoutez des tolérances géométriques pour contrôler la forme, l'orientation et l'emplacement. Cliquez sur l'icône de tolérance géométrique. Sélectionnez le symbole, entrez une valeur de tolérance et ajoutez les datums de référence. Utilisez l'icône plus pour ajouter des cadres supplémentaires. Cliquez avec le bouton droit sur un cadre et sélectionnez Supprimer pour le supprimer. Affichez des symboles pour en ajouter un dans un champ de texte. Cliquez sur une face ou une cote pour fixer le cadre. Double-cliquez dessus pour le modifier.
Communiquez les exigences en matière de soudure à l'aide du symbole de soudure. Cliquez sur l'icône du symbole de soudure. Définissez la norme et définissez le type de soudure. Sélectionnez une face et cliquez pour la placer. Faites glisser la pointe de flèche pour la repositionner sur la face. Faites glisser le symbole de soudure pour le déplacer. Double-cliquez dessus pour le modifier.
Pour les pièces configurées, attribuez des paramètres de tolérance par configuration afin que les pièces générées indépendamment conservent leur propre définition de tolérance.
Le MBD ne remplace pas les dessins. Il s'agit d'un plan d'inspection dynamique qui saisit et étend les informations de fabrication des produits (PMI) pour une utilisation plus large en aval.
L'icône Tableau d'inspection se trouve sur le côté droit de la zone graphique :
- Cliquez sur l'icône du tableau d'inspection (
) à droite de la zone graphique (sous le cube d'affichage) : 
-
Le tableau d'inspection s'ouvre avec le titre des définitions du modèle en haut de la page.
L'interface du tableau d'inspection est détaillée ci-dessous :
-
Modèle - Sélectionnez une pièce dans la zone graphique où les annotations sont appliquées. Utilisez la liste déroulante pour passer d'une pièce à l'autre dans le Part Studio. Les tableaux de datums et de caractéristiques ci-dessous permettent d'afficher les définitions du modèle pour la pièce sélectionnée.
-
Sélectionner les tolérances par défaut (
) - Cliquez sur ce bouton pour sélectionner les tolérances par défaut pour le Part Studio actif. Voir la bibliothèque des tolérances par défaut. -
Barre d'outils Annotation - Utilisez les options de cette barre d'outils pour annoter la pièce sélectionnée.
-
Datum (
) - Ajoutez un datum à un emplacement précis sur une face de la pièce sélectionnée. Plusieurs datums peuvent être appliqués sur une face. Voir Datum. -
Cote (
) - Ajoutez une cote pilotée à la pièce sélectionnée. Voir Cote.-
Cote de congé (
) - Ajoutez une cote de congé pilotée à la pièce sélectionnée. Voir Cote de congé. -
Cote minimale (
) - Ajoutez une cote de distance horizontale, verticale ou diagonale pilotée minimale entre deux faces cylindriques de la pièce sélectionnée. Voir Cote minimale. -
Cote maximale (
) - Ajoutez une cote de distance horizontale, verticale ou diagonale pilotée maximale entre deux faces cylindriques de la pièce sélectionnée. Voir Cote maximale.
-
-
Tolérance géométrique (
) - Souvent associée au datum, utilisez la tolérance géométrique pour créer et placer des notations de cote de base pour la pièce sélectionnée. Voir Tolérance géométrique. -
Symbole de soudure (
) - Ajoutez un symbole de soudure sur la face de la pièce sélectionnée. Voir Symbole de soudure. -
Définir comme coïncident (
) - Faites coïncider l'annotation avec la face d'une pièce. Voir Définir comme coïncident. -
Définir comme parallèle (
) - Définit une contrainte parallèle pour placer de manière parallèle au moins deux entités de pièces sélectionnées. Voir Définir comme parallèle. -
Définir l'alignement du texte (
) - Définissez l'alignement du texte de l'annotation sur l'arête ou la face de la pièce. Voir Définir l'alignement du texte.
-
-
Tableau des datums - Répertorie une ligne pour chaque datum associé à la pièce sélectionnée.
-
Characteristics table - Lists a row for each Inspection item associated with the selected part. Columns display the Type (Distance, Chamfer distance, Radius, Fillet radius, Diameter, Angle, Chamfer angle, Geometric tolerance, and Weld symbol), Nominal value, Tolerance, Upper limit, and Lower limit for each inspection item.
-
Filters - Use the following options to filter the Characteristics table. Useful for a highly complex part with many annotations:
-
Show/hide default tolerances (
) - Filters the Characteristics table to display or hide default tolerances. Default tolerances are shown by default. -
Types - Click Types to open a dropdown where Characteristic types are selected. Check to show or uncheck to hide types in the table: Distance, Angle, Radius, Diameter, Chamfer, Fillet, Hole, Weld, and GTol (Geometric tolerance). If all filters are unchecked (default), they are all displayed.
-
Show/hide derived tolerances (
) - Filters the Characteristics table to display or hide derived tolerances. Derived tolerances are hidden by default. -
Reset filters (
) - If the filter options have changed from their defaults, click Reset filters to return them to their default settings:
Actuellement, les tolérances de perçage sur les pièces dérivées sont affichées, même si le filtre est configuré pour masquer les tolérances dérivées.
-
-
-
Cliquez sur l'icône Datum (
) dans la barre d'outils Annotation. La boîte de dialogue Datum s'ouvre :
-
Cliquez sur l'emplacement de la face de la pièce :
-
Faites glisser le datum pour étendre la ligne d'attache et le datum jusqu'à un emplacement précis :
-
Vous pouvez éventuellement modifier l'identifiant du datum dans la boîte de dialogue Datum. Le premier datum ajouté à une pièce est par défaut A, le suivant B, puis C, et ainsi de suite.
-
Cliquez sur la coche (
) pour accepter, ou sur Annuler (
) pour quitter sans modifications.
Remarques
-
Pour modifier un datum, double-cliquez dessus. La boîte de dialogue Datum s'ouvre. Faites les ajustements nécessaires.
-
Plusieurs datums peuvent être appliqués sur une face.
Cliquez sur l'icône Cote (
) dans la barre d'outils Annotation pour ajouter une cote pilotée.
-
Cliquez sur une face de la pièce :
-
Cliquez sur une deuxième face de la pièce :
-
La cote est créée. Faites-la glisser pour étendre sa ligne d'attache jusqu'à un emplacement précis.
Dans l'exemple ci-dessous, la sélection de 2 faces adjacentes crée une cote d'angle pilotée :
Remarques
-
La valeur d'une cote pilotée ne peut pas être modifiée. Cependant, vous pouvez activer ou désactiver la tolérance de la cote pilotée et modifier ses options de tolérance (précision de l'espace de travail et type de tolérance).
-
Pour modifier la tolérance d'une cote, double-cliquez dessus. La boîte de dialogue contextuelle des cotes s'ouvre. Procédez aux ajustements nécessaires :
-
Les annotations des cotes pilotées sont colorées en gris dans la zone graphique pour les différencier des cotes principales, qui sont colorées en noir.
-
Dimensioning between two cylindrical faces results in a measured distance between the axes of both faces. To measure minimum or maximum distances, use the Minimum dimension and Maximum dimension tools.
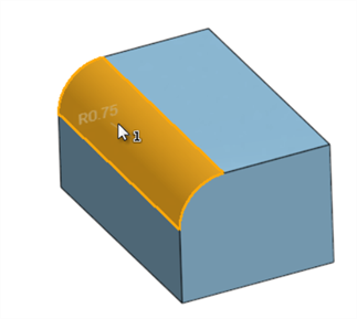
Créez une cote de rayon pilotée pour une face filetée.
-
Cliquez sur l'icône Cote de congé (
) dans la liste déroulante Cote de la barre d'outils Annotation.
-
Cliquez sur la face filetée de la pièce :
-
La cote de rayon pilotée est ajoutée à la pièce. Faites glisser la cote pour étendre sa ligne d'attache jusqu'à un emplacement précis.
Remarques
-
La valeur d'une cote pilotée ne peut pas être modifiée. Cependant, vous pouvez activer ou désactiver la tolérance de la cote pilotée et modifier ses options de tolérance (précision de l'espace de travail et type de tolérance).
-
Pour modifier la tolérance d'une cote, double-cliquez dessus. La boîte de dialogue contextuelle des cotes s'ouvre. Procédez aux ajustements nécessaires :
-
Les annotations des cotes pilotées sont colorées en gris dans la zone graphique pour les différencier des cotes principales, qui sont colorées en noir.
-
Une cote de congé ne peut pas être ajoutée à une face plane ou à un diamètre (par exemple, un tube ou un tuyau), mais uniquement à des cylindres partiels, tels que ceux créés avec la fonction Congé.
Créez une cote pilotée de distance minimale entre deux faces cylindriques.
-
Cliquez sur l'icône Cote minimale (
) dans la liste déroulante Cote de la barre d'outils Annotation :
-
Cliquez sur les deux faces cylindriques de la pièce :
-
La cote minimale pilotée est ajoutée à la pièce. Faites glisser la cote pour étendre sa ligne d'attache jusqu'à un emplacement précis. Au fur et à mesure que vous déplacez la pièce, des options sont proposées pour les distances horizontale, diagonale et verticale.
De gauche à droite : cotes de distance minimale horizontale, diagonale et verticale.
-
Une fois que vous avez cliqué pour placer la ligne d'attache, la distance de cote minimale est validée et sa valeur est affichée dans le tableau des caractéristiques sous forme de valeur nominale :
-
(Facultatif) Si nécessaire, les 3 cotes minimales (horizontale, diagonale et verticale) peuvent être ajoutées au même jeu de cylindres. Répétez les étapes 1 à 3 pour ajouter la cote minimale requise. Les trois valeurs de distance sont affichées dans le tableau des caractéristiques :
Remarques
-
La valeur d'une cote pilotée ne peut pas être modifiée. Cependant, vous pouvez activer ou désactiver la tolérance de la cote pilotée et modifier ses options de tolérance (précision de l'espace de travail et type de tolérance).
-
Pour modifier la tolérance d'une cote, double-cliquez dessus. La boîte de dialogue contextuelle des cotes s'ouvre. Procédez aux ajustements nécessaires :
-
Les annotations des cotes pilotées sont colorées en gris dans la zone graphique pour les différencier des cotes principales, qui sont colorées en noir.
Créez une cote pilotée de distance maximale entre deux faces cylindriques.
-
Cliquez sur l'icône Cote maximale (
) dans la liste déroulante Cote de la barre d'outils Annotation :
-
Cliquez sur les deux faces cylindriques de la pièce :
-
La cote maximale pilotée est ajoutée à la pièce. Faites glisser la cote pour étendre sa ligne d'attache jusqu'à un emplacement précis. Au fur et à mesure que vous déplacez la pièce, des options sont proposées pour les distances horizontale, diagonale et verticale.
De gauche à droite : cote de distance maximale horizontale, diagonale et verticale.
-
Une fois que vous avez cliqué pour placer la ligne d'attache, la distance de cote maximale est validée et sa valeur est affichée dans le tableau des caractéristiques sous forme de valeur nominale :
-
(Facultatif) Si nécessaire, les 3 cotes maximales (horizontale, diagonale et verticale) peuvent être ajoutées au même jeu de cylindres. Répétez les étapes 1 à 3 pour ajouter la cote maximale requise. Les trois valeurs de distance sont affichées dans le tableau des caractéristiques :
Remarques
-
La valeur d'une cote pilotée ne peut pas être modifiée. Cependant, vous pouvez activer ou désactiver la tolérance de la cote pilotée et modifier ses options de tolérance (précision de l'espace de travail et type de tolérance).
-
Pour modifier la tolérance d'une cote, double-cliquez dessus. La boîte de dialogue contextuelle des cotes s'ouvre. Procédez aux ajustements nécessaires :
-
Les annotations des cotes pilotées sont colorées en gris dans la zone graphique pour les différencier des cotes principales, qui sont colorées en noir.
-
Cliquez sur l'icône de tolérance géométrique (
) dans la barre d'outils Annotation. La boîte de dialogue Tolérance géométrique s'ouvre :
-
Deux méthodes possibles :
-
Cliquez sur l'emplacement d'une face sur la pièce pour attribuer la tolérance géométrique à cette face.
Faites glisser la tolérance géométrique pour étendre la tolérance et la ligne d'attache jusqu'à un emplacement précis dans la zone graphique.
Cliquez avec le bouton gauche pour définir la tolérance géométrique :
-
Cliquez sur une cote de la pièce pour y associer la tolérance géométrique.
Faites glisser la cote et la tolérance géométrique ensemble pour les placer à un emplacement précis dans la zone graphique.
La tolérance géométrique peut être déplacée dans la zone graphique lors de la création ou après la fermeture de la boîte de dialogue Tolérance géométrique.
-
-
Entrez les spécifications relatives à la tolérance géométrique dans la boîte de dialogue Tolérance géométrique :
-
Champ de texte supérieur/inférieur - Ajoutez des informations au-dessus ou en dessous de la tolérance géométrique.
-
Préfixe/Suffixe - Saisissez un préfixe ou un suffixe pour ajouter des informations à gauche ou à droite de la tolérance, respectivement.
-
Cadre de tolérance
- Symbole (type de tolérance géométrique) - Sélectionnez le type de tolérance géométrique dans ce champ déroulant. Le symbole est placé à gauche de la tolérance géométrique. Les options sont les suivantes : Position, Concentricité, Symétrie, Parallélisme, Perpendicularité, Angularité, Cylindricité, Planitude, Rondeur, Rectitude, Profil (surface), Profile (ligne), Battement circulaire et Battement total.
- Tolérance - Entrez une valeur de tolérance. Si vous le souhaitez, saisissez du texte ou des symboles dans les champs situés à gauche et/ou à droite de la valeur de tolérance.
- Datums - Entrez jusqu'à 3 valeurs de référence dans les 3 champs Datum.
- Ajouter un cadre : cliquez sur l'icône Ajouter un cadre (
) pour ajouter une ligne de contrainte supplémentaire au tableau. Jusqu'à 5 contraintes peuvent être ajoutées à la tolérance géométrique. Réglez le symbole du bas sur Composite pour créer un cadre composite. Pour déplacer ou supprimer une ligne de contrainte, faites un clic droit n'importe où sur les cellules de cette ligne et sélectionnez Déplacer vers le haut/bas (pour déplacer la contrainte vers le haut/vers le bas d'une ligne du tableau) ou Supprimer (pour supprimer la ligne de contrainte du tableau). Ceci ne peut être effectué que sur des lignes de contraintes supplémentaires.

- Afficher/masquer les symboles - Cliquez sur l'icône Afficher les symboles (ø) pour ouvrir un tableau de symboles à insérer dans les champs de tolérance géométrique. Dans les champs Texte supérieur/inférieur et Préfixe/Suffixe, tous les symboles sont disponibles :

Si vous vous trouvez dans un champ situé dans le cadre de tolérance, la combinaison du type de symbole géométrique et d'un champ en particulier détermine les symboles disponibles. Par exemple, dans le champ situé après la valeur de tolérance, les options de symboles suivantes sont disponibles :

-
-
Cliquez sur la coche (
) pour accepter, ou sur Annuler (
) pour quitter sans modifications.
Remarques
-
Pour modifier une tolérance géométrique, double-cliquez dessus. La boîte de dialogue Tolérance géométrique s’ouvre. Faites les ajustements nécessaires.
-
Plusieurs tolérances géométriques peuvent être attachées à une face, mais une seule peut être attachée à une cote.
-
Cliquez sur l'icône Symbole de soudure (
) dans la barre d'outils Annotation. La boîte de dialogue Symbole de soudure s'ouvre :
-
Cliquez sur l'emplacement de la face de la pièce pour placer le symbole de soudure.
-
Faites glisser le symbole de soudure pour l'étendre, ainsi que sa ligne d'attache, jusqu'à un emplacement précis :
-
Entrez les spécifications du symbole de soudure dans la boîte de dialogue Symbole de soudure :
-
Standard - Sélectionnez ANSI ou ISO.
-
Inverser la ligne d'identification (norme ISO uniquement) - Lorsque cette case est cochée, la ligne d'identification de la soudure est inversée dans la direction opposée.
-
Type de soudure (inférieure ou supérieure) - Choisissez parmi les types de soudure suivants : Aucun, Chanfrein carré, Chanfrein en V, Chanfrein en U, Chanfrein en J, Rainure en J, Chanfrein de demi-V avec large méplat, Chanfrein en V à bord évasé, Biseau à bord évasé, Jonction avec cordon, Jonction avec congé, Jonction en bouchon ou entaille, Couture d'assemblage ou Jonction par point.
-
Rainure (supérieure ou inférieure) - Entrez le degré de la rainure, entre 0 et 360.
-
Ouverture de la racine (supérieure ou inférieure) - Entrez la distance pour l'ouverture de la racine, dans les unités de mesure spécifiées.
-
Finition (supérieure ou inférieure ; norme ANSI uniquement) - Sélectionnez parmi les finitions suivantes : Aucun, C Rognure , G Polissage, H Martelage, M Usinage, R Laminage ou U Non spécifié.
-
Contour (supérieur ou inférieur) - Choisissez parmi les contours suivants : Aucun, Plat, Convexe ou Concave.
-
Taille de la soudure (supérieure ou inférieure) - Entrez la taille de la soudure, en tant que mesure de distance spécifiée.
-
Profondeur de la soudure (supérieure ou inférieure) - Entrez la profondeur de soudure, comme mesure de distance spécifiée.
-
Longueur de la soudure (supérieure ou inférieure) - Entrez la longueur de la soudure, comme mesure de distance spécifiée.
-
Pas de soudure (supérieur ou inférieur) - Entrez le pas de soudure, comme mesure de distance spécifiée.
-
- Cliquez sur la coche (
) pour accepter, ou sur Annuler (
) pour quitter sans modifications. 
Remarques
-
Pour modifier un symbole de soudure, double-cliquez dessus. La boîte de dialogue Symbole de soudure s'ouvre. Faites les ajustements nécessaires.
-
Plusieurs symboles de soudure peuvent être appliqués sur une face.
-
Cliquez sur l'icône Définir comme coïncident (
) dans la barre d'outils Annotation. -
Sélectionnez une face de la pièce :
-
Sélectionnez l'annotation. L'annotation est définie comme coïncidente avec l'arête de la face :
Remarques
-
Une fois qu'une face est sélectionnée, cliquez sur des annotations supplémentaires pour les rendre toutes coïncidentes avec la face sélectionnée.
-
Les faces créées par un chanfrein ou un congé peuvent être sélectionnées, mais les annotations ne peuvent pas être coïncidentes avec elles.
-
Cliquez sur l'icône Définir comme parallèle (
) dans la barre d'outils Annotation. -
Sélectionnez une face de la pièce :
-
Sélectionnez l'annotation. L'annotation est placée parallèlement à la face :
Une fois qu'une face est sélectionnée, cliquez sur des annotations supplémentaires pour les placer parallèlement à la face sélectionnée.
-
Cliquez sur l'icône Définir l'alignement du texte (
) dans la barre d'outils Annotation. -
Sélectionnez l'arête ou la face de la pièce :
-
Sélectionnez l'annotation. Le texte de l'annotation est aligné sur l'arête ou la face sélectionnée :
Une fois qu'une arête ou une face est sélectionnée, cliquez sur des annotations supplémentaires pour aligner leur texte sur l'arête ou la face sélectionnée.
Cliquez sur l'icône Menu de débordement (
) en haut à droite du tableau pour accéder aux options suivantes :
-
Exporter vers un fichier CSV - Exporte le tableau vers un fichier CSV pour l'utiliser dans un tableur tel que Microsoft Excel ou Google Sheets. Voir Exporter le tableau d'inspection du modèle pour plus d'informations.
-
Isoler la pièce active/Afficher le Part Studio complet - Isole le modèle actuellement actif. Lorsque cette option est sélectionnée, la boîte de dialogue Isoler s'ouvre et vous pouvez affiner l'isolement.
Si la boîte de dialogue est toujours ouverte, l'accès à ces options depuis le menu de débordement affiche l'option Afficher le Part Studio complet. Le fait de sélectionner cette option ferme la boîte de dialogue Isoler et rend visibles toutes les pièces du Part Studio.
Si un commentaire est associé à une annotation du tableau d'inspection, un indicateur de commentaire s'affiche à droite du Datum dans le tableau Datums ou du Type dans le tableau des caractéristiques :
Consultez Ajout de commentaires aux annotations MBD pour plus d'informations.
Les paragraphes qui suivent expliquent le surlignage croisé à partir du tableau d'inspection.
-
Le fait de passer la souris sur une cellule de datum ou de valeur dans le tableau des caractéristiques (par exemple, les colonnes Valeur nominale, Tolérance ou Limite supérieure/inférieure) met en surbrillance croisée le contour de la ou des faces associées dans la zone graphique (en orange) et toutes les annotations de datum ou les cotes principales ou pilotées associées :
Passez la souris sur la cellule de valeur nominale pour une cote principale.
Passez la souris sur la cellule de valeur nominale pour une cote pilotée.
-
En cliquant sur une cellule Datum ou Type (par exemple, Distance, Diamètre ou Rayon), vous mettez en surbrillance croisée la ou les faces associées dans la zone graphique (en jaune), la pièce dans la liste des pièces, la cote ou l'annotation associée (principale ou pilotée) et toute fonction associée dans la liste des fonctions :
Cliquez sur la cellule Diamètre pour mettre en surbrillance croisée la face associée dans la zone graphique, la pièce dans la liste des pièces (corps de la valve), la cote pilotée (Diamètre) et la fonction dans la liste des fonctions (Pivot 2).
-
Les cellules Datum et Type sont des fonctionnalités à bascule. Cliquez à nouveau pour désélectionner la mise en surbrillance croisée :
-
La suite de cette page montre une arête chanfreinée. Cliquez sur la cote Distance dans la zone graphique pour mettre en surbrillance croisée une face si l'optionDistance égale est sélectionnée comme type de chanfrein (image de gauche), et deux faces si l'option Deux distances est sélectionnée comme type de chanfrein (image du milieu). Cliquez sur la cote Angle pour mettre en surbrillance croisée deux faces si l'option Distance et angle est sélectionnée comme type de chanfrein (image de droite).
Mise en surbrillance lorsqu'une cote est sélectionnée dans la zone graphique : Distance égale (gauche), Deux distances - lorsque la distance 1 est sélectionnée (milieu), Distance et angle - lorsque l'angle est sélectionné (droite)
Le fait de sélectionner une cote dans la zone graphique (Angle dans l'exemple ci-dessous) entoure la cote d'une bordure bleue dans le tableau d'inspection, et met en surbrillance croisée toutes les fonctions associées dans la liste des fonctions et les pièces dans la liste des pièces :
Le curseur doit être déplacé hors de la cellule, puis de nouveau au-dessus de celle-ci pour afficher la mise en surbrillance croisée après désélection.
Le tableau d'inspection de chaque modèle peut être exporté vers un fichier CSV ordonné, avec une liste de toutes les cotes et annotations du modèle :
- Sélectionnez le modèle dans la liste déroulante Modèle :

- Cliquez sur le bouton du menu de débordement (
) en haut à droite du tableau d'inspection. - Sélectionnez Exporter vers un fichier CSV :

-
La boîte de dialogue Exporter s'ouvre. Sélectionnez parmi les options suivantes :
-
Nom du fichier - Par défaut, le nom du fichier est le nom de l'onglet Part Studio et du modèle sélectionnés à l'étape 1. Si vous le souhaitez, remplacez ce nom par un autre nom.
-
Format - Format de sortie. Par défaut, la liste d'inspection est sélectionnée. Gardez cette option sélectionnée.
- Options - Sélectionnez l'une des options suivantes :
Télécharger - Télécharge le fichier sur votre ordinateur.
Télécharger et stocker le fichier dans un nouvel onglet - Télécharge le fichier sur votre ordinateur et crée également un nouvel onglet dans le document actif dans lequel le fichier est stocké.
Envoyer un lien de téléchargement du fichier par e-mail - Envoyer le fichier exporté par e-mail sous forme de lien de téléchargement (c'est-à-dire avec tous les types de plan à l'exception des forfaits gratuit et Education). Voir la rubrique Exportation par e-mail avec le lien de téléchargement du fichier ci-dessous.
Stocker le fichier dans un nouvel onglet - Crée un nouvel onglet dans le document actif dans lequel le fichier est stocké.
L'emplacement de téléchargement est spécifique au navigateur. Si vous souhaitez être invité à enregistrer dans un autre emplacement, recherchez dans les paramètres de votre navigateur l'option Demander où enregistrer chaque fichier avant de le télécharger.
-
- Si vous avez téléchargé le fichier sur votre ordinateur, vous pouvez l'ouvrir dans une application de tableur telle que Microsoft Excel (voir image ci-dessous), avec les colonnes Type d'annotation, Valeur nominale, Tolérance, Limite supérieure et Limite inférieure :

Certains tableurs calculent ou reformatent automatiquement les symboles, y compris les parenthèses et les symboles de tolérance positive et négative. Si les résultats escomptés sont modifiés dans le tableur, vous devrez peut-être reformater les données ou utiliser un éditeur de texte au lieu d'un tableur.
Exportation par e-mail avec lien de téléchargement du fichier
À chaque exportation, vous avez la possibilité d'envoyer par e-mail le fichier exporté sous forme de lien de téléchargement (c'est-à-dire avec tous les types de plans sauf gratuit ou Education). Dans la boîte de dialogue Exporter :
-
Sélectionnez Envoyer un lien de téléchargement du fichier par e-mail dans la liste déroulante des options :
-
Entrez les options suivantes :
-
À - Adresse e-mail des destinataires (obligatoire).
-
Objet - Un objet personnalisé pour l'e-mail.
-
Message - Un message facultatif.
-
Expire dans - Spécifie la durée pendant laquelle vous souhaitez que le lien de téléchargement soit disponible. La valeur par défaut est de 3 jours.
-
Demander un mot de passe pour le téléchargement - Cochez cette option pour protéger par mot de passe le lien que vous envoyez par e-mail.
-
Mot de passe - Lorsque l'option Demander un mot de passe pour le téléchargement est cochée, saisissez un mot de passe dans ce champ. Il s'agit du mot de passe utilisé pour ouvrir le fichier envoyé par e-mail.
-
M'envoyer une copie - Envoie une copie de l'e-mail sur votre adresse e-mail (celle de l'auteur).
-
Ne communiquez jamais de mot de passe par e-mail. Une meilleure pratique consiste à indiquer dans le message que le destinataire doit vous contacter pour obtenir le mot de passe par un autre moyen.
Le destinataire reçoit un e-mail d'Onshape avec le lien permettant de télécharger le tableau d'inspection exporté.