PCB Studios 
Solo disponible para .
Disponible en: PCB Studio
PCB Studios de Onshape permite crear modelos con archivos ECAD como referencia. PCB Studios ayuda a crear formas para placas de circuito impresas con Onshape, a exportar los modelos creados en Onshape en un formato IDF y a enviarlos a un ingeniero eléctrico para que los utilice a fin de crear diseños de PCB en un sistema ECAD.
También puede importar archivos ECAD en formatos IDF, IDX y Eagle y utilizarlos para crear Part Studios y Ensamblajes de Onshape a fin de usarlos como referencia cuando cree gabinetes para las tablas del circuito.
Para agregar un PCB Studio al documento de Onshape, haga lo siguiente:
-
Haga clic en el ícono de Insertar nueva pestaña (
) en la parte inferior izquierda. -
Seleccione Crear PCB Studio.
Una vez que tenga un PCB Studio en el documento, verá una pestaña como esta:
Definiciones de íconos
| Icono | Nombre | Definición |
| Barra de herramientas | ||
|
|
Importar archivos ECAD | Importe archivos ECAD a este PCB Studio. |
|
|
Exportar en formato IDF | Exporte este PCB Studio en formato IDF. |
|
|
Import board | Import board from cloud service (Altium 365) |
|
|
Push board | Push board to cloud service (Altium 365) |
|
|
Pull board | Pull board from cloud service (Altium 365) |
|
|
Sincronización desde Onshape | Sincronice un Part Studio o un ensamblaje con este PCB Studio para crear una placa o actualizar los contornos, las ubicaciones de los componentes, las inclusiones, las exclusiones, las zonas y otras operaciones de ECAD de una placa. (Importación). |
|
|
Sincronización con Onshape | Sincronice este PCB Studio con Onshape creando Part Studios o ensamblajes a partir de datos ECAD. (Exportación). |
|
|
Actualizar la biblioteca a la versión más reciente | Actualice el documento de la biblioteca de este PCB Studio a la versión más reciente cuando se haya modificado desde otro PCB Studio. |
|
Búsqueda | Busque componentes o áreas de inclusión o exclusión en la vista actual de la vista previa 3D. Busque asignaciones de componentes en la vista de asignaciones. |
|
Borrar la búsqueda | Borre la búsqueda. |
|
|
Ajustes | Defina las preferencias del usuario, incluida la Biblioteca de asignaciones de componentes predeterminada y la carpeta Componentes para los documentos de Onshape recién creados. |
|
|
Ayuda | Abre la documentación de ayuda de PCB Studio en otra pestaña. |
| Placas, bibliotecas y componentes | ||
|
|
Placas y bibliotecas | Muestra todas las placas y bibliotecas del PCB Studio actual. |
|
|
Todas las asignaciones de componentes | Se muestran todos los componentes almacenados en PCB Studio. |
|
|
Placa vinculada | Indica que una placa está vinculada |
|
|
Asignaciones | Asignaciones de placas |
|
|
Sin huella | No se creará nada en Onshape para esta asignación de componentes. El componente no está representado por un modelo de Onshape, ya sea porque no había datos de forma definidos en el archivo ECAD o porque un usuario ha decidido no incluir este componente en Onshape. |
|
|
Huella | El componente se representa en Onshape mediante un modelo creado de forma automática a partir de los datos de formas simples del archivo ECAD. Sin embargo, el modelo de Onshape aún no se ha creado. |
|
|
Huella vinculada | El componente se representa en Onshape mediante un modelo creado automáticamente a partir de los datos de formas simples del archivo ECAD. El modelo de Onshape se ha creado y vinculado. |
|
|
Componente | El componente está representado en Onshape por un Part Studio de Onshape personalizado seleccionado por un usuario, pero el documento no está disponible actualmente. Es posible que el documento se haya movido a la papelera o que se hayan modificado los permisos para que este usuario no pueda acceder a él. |
|
|
Componente vinculado | El componente se representa en Onshape mediante una pieza de Onshape personalizada seleccionada por un usuario. |
|
|
Error de componente | No se pudo crear el modelo Onshape de este componente. |
|
|
Placa rígida | Indica un área de placa rígida. |
|
|
Tablero flexible | Indica un área de placa flexible. |
|
|
Delinado de tabla | Indica el contorno de la placa. |
|
|
Contorno de PCB | Indica un contorno en la placa. Tenga en cuenta que esto no es lo mismo que el contorno de la placa PCB. Se trata de un área definida por el usuario en el sistema ECAD de la placa (similar a una zona de inclusión o exclusión). Por ejemplo, podría usarse para indicar dónde debe colocar una etiqueta el usuario de MCAD. |
|
|
Área de inclusión | Un área de inclusión (un área donde deben colocarse elementos) |
|
|
Área de exclusión | Un área de exclusión (un área en la que no se deben colocar elementos) |
|
|
Taladro | Un taladro en la placa PCB. |
|
|
Plated hole | Un taladro eléctrico en la placa PCB. |
|
|
Non-plated hole | Un taladro mecánico en la placa PCB. |
|
|
Capas | Capas en la placa PCB. |
|
|
Apilamiento | Indica una acumulación de capas (la pila de capas en el plano z que compone este placa o área de la placa). |
|
|
Dieléctrico | Indica una capa de placa dieléctrica (aislante). |
|
|
Copper | Indica una capa de placa de cobre (conductora). |
| Metadatos | ||
|
|
Datos de PCB | Indica los metadatos etiquetados de los taladros PCB. Los datos se marcan como [Taladros, chapados] [Etiqueta] o [Taladros, no chapados] [Etiqueta]. Consulte Conversión de datos ECAD y Etiqueta de taladros PCB para obtener más información. |
Puede ver:
-
Tableros: una lista de todos los tableros que se han importado al PCB Studio específicamente en este documento de Onshape. Los tableros se pueden generar a partir de archivos ECAD importados o a partir de Part Studios o Ensamblajes de Onshape importados que contienen un tablero.
Al importar desde Part Studios o Ensamblajes de Onshape, el modelo debe ser paralelo a uno de los tres planos predeterminados, y el nombre de la pieza también debe incluir la palabra clave “Tabla” o “PCB” para garantizar un desplazamiento correcto. Consulte Otorgar nombres a piezas a continuación.
-
Components: es una lista de todos los componentes de todos los datos de ECAD que se han importado a PCB Studio, junto con sus formas y un vínculo a su modelo de Onshape asociado, cuando este modelo existe. PCB Studio de Onshape crea de forma automática un Part Studio de Onshape en un documento nuevo para cada componente de ECAD mediante la forma simple definida en los datos de ECAD. Sin embargo, también puede seleccionar una pieza personalizada para utilizarla a fin de representar, en su lugar, un componente.
De forma predeterminada, toda la información de los componentes se almacena en otro documento de Onshape que actúa como biblioteca central. Esto garantiza que las formas de los componentes y los modelos de Onshape asociados puedan reutilizarse en varios documentos y por varios usuarios. La ubicación de este documento se define en la configuración de PCB Studio.
Cuando se muestran una o más placas en PCB Studio, se muestran los componentes a los que hacen referencia esas placas.
Menú contextual de la placa
Haga clic derecho en un componente para acceder a las siguientes opciones:
-
Switch to assembly (
) - Switches to the Assembly tab. -
Switch to part (
) - Switches to the Part Studio tab. -
Open Altium workspace (
) - Opens the Altium workspace in a new browser tab. -
Open board in Altium (
) - If the board is imported from Altium, this opens the board project in Altium in a new browser tab. -
Show mappings used by [board] (
) - Displays all the component mappings for the selected board. -
Delete (
) - Deletes the selected board.
Menú contextual Componente
Haga clic derecho en un componente para acceder a las siguientes opciones:
-
Abrir componente detallado: abre el Part Studio del componente en su documento original. Se abre en una nueva pestaña del navegador.
-
Editar asignación: abre las propiedades de asignación de componentes del componente ubicado en el panel lateral derecho. Consulte Asignación de huellas de ECAD a componentes más adelante en este tema.
-
Propiedades: abre las propiedades de los componentes en el panel lateral derecho. Consulte Propiedades de los componentes.
-
Suprimir o incluir: la supresión elimina un componente de los datos de ECAD. Esto resulta útil cuando los datos contienen componentes que no desea ver en el ensamblaje, pero sí en los datos del ECAD. La opción de Incluir vuelve a añadir el componente a los datos del ECAD.
Al seleccionar un área para colocar elementos de nivel superior, se ofrece una opción adicional para Suprimir todas o Incluir todas las áreas para colocar elementos que se encuentran debajo:
Configuración para el primer uso
La primera vez que un usuario (que suele ser un administrador de Company o Enterprise) utilice PCB Studio, debe hacer lo siguiente:
-
Cree una carpeta Componentes para PCB Studio a fin de almacenar todos los modelos de los componentes creados en PCB Studio. Esta carpeta debe estar disponible para todos los usuarios de PCB Studio de la Company o Enterprise.
-
Cree un documento que sirva de biblioteca compartida de PCB Studio en un lugar en el que todos los usuarios de Company/Enterprise tengan permisos de acceso. Si el documento de la biblioteca de PCB Studio se crea dentro de la carpeta Componentes, tenga cuidado de no eliminarlo por accidente cuando elimine modelos de componentes que no necesite de esta carpeta.
-
Agregue un elemento de PCB Studio al documento creado en el Paso 2 anterior y cree una versión en ese documento. Una vez que lo haga, este documento estará listo para usarse como una biblioteca de PCB Studio.
-
Vaya a otro documento de PCB Studio y defina los ajustes de PCB Studio para que hagan referencia a este documento de la biblioteca y a esta carpeta de la biblioteca (consulte el cuadro de diálogo Ajustes de PCB Studio a continuación).
Esta carpeta y este documento de la biblioteca no deben usarse para abrir o crear archivos ECAD. En general, los usuarios no deberían tener que abrir esta carpeta y este documento una vez creados. La biblioteca solo se crea para que funcione como una base de datos compartida entre los usuarios de PCB Studio de la organización a fin de almacenar la información de asignación de componentes (por ejemplo, qué modelo de Onshape se debe usar para cada componente de ECAD).
Cuadro de diálogo Configuración de PCB Studio
Utilice los ajustes de información de componentes para establecer un documento predeterminado en el que almacenar todas las asignaciones de componentes ECAD de modo que estas estén disponibles en PCB Studio independientemente del documento de Onshape en el que trabaje. Utilice también estos ajustes para especificar una carpeta en la que crear nuevos documentos modelo (documentos creados mediante la exportación de un modelo ECAD desde la aplicación hasta Onshape).
Haga clic en el ícono de Configuración (
) para acceder al cuadro de diálogo Configuración de PCB Studio:
Los ajustes de información de componentes sirven para recopilar todas las asignaciones de componentes ECAD en un solo documento, de modo que puede utilizar PCB Studio en cualquier documento y, a la vez, conectarse a un único documento para obtener las asignaciones de componentes. Seleccione la URL del documento en este campo (puede hacer clic en la flecha de la casilla para abrir ese documento en una nueva pestaña del navegador a fines prácticos).
Al especificar una carpeta en la que almacenar documentos de modelo (documentos creados mediante la exportación de un modelo ECAD desde la aplicación hasta Onshape), asegúrese de que la carpeta exista y de que tenga acceso a esta en Onshape.
Importe sus archivos ECAD a PCB Studio, donde figuran como datos eléctricos. El siguiente paso es transformar esos datos de PCB Studio a Onshape, donde se convierten en un ensamblaje de Onshape. Una vez que haya realizado las modificaciones necesarias en el diseño, vuelva a la pestaña PCB Studio y vuelva a transferir los datos de Onshape al PCB Studio, lo que los transforma nuevamente en datos eléctricos.
Hay cuatro pasos principales para trasladar los datos CAD eléctricos a PCB Studio, usarlos en Onshape y exportarlos de nuevo:
-
Importe un archivo ECAD a PCB Studio (en una pestaña de Onshape).
-
Desplace los datos de ECAD hacia los datos de CAD 3D en un Part Studio o Ensamblaje de Onshape y aplique los cambios necesarios.
-
Vuelva a desplazar los nuevos datos creados en Onshape a PCB Studio.
-
Exporte los datos de ECAD por fuera de PCB Studio para entregárselos a un ingeniero eléctrico o un proveedor.
Cada uno de estos pasos se explica con más detalle a continuación.
Importación de archivos ECAD
Después de tener un PCB Studio en el documento de Onshape, importe el archivo ECAD:
-
Active la pestaña PCB Studio del documento de Onshape.
-
Haga clic en
para importar un archivo ECAD que contenga una tabla de circuito parcial o totalmente definida a PCB Studio.Los tipos de archivo admitidos incluyen:
-
IDF 2.0 y 3.0 (.emn / .emp, .bdf / .idf, .brd / .pro, .brd / .lib)
-
IDF 3.0, 3.5 y 4.0 (.idx)
-
Autodesk Eagle v6 y versiones superiores (.brd)
-
En este punto, los datos se cargan en la aplicación, y puede optar por asignar la huella de cada componente ECAD a:
-
Sin modelos
-
La huella&nsbpde ECAD original del archivo cargado
-
Pieza personalizada de un documento de Onshape
Para obtener más información sobre cómo crear asignaciones, consulte Vista de componentes más adelante en este tema.
Importación de archivos hint.map de PTC Creo
Los archivos hint.map son archivos de texto de PTC Creo que almacenan una lista de nombres y números de piezas de los componentes de ECAD que utiliza herramienta de traducción ECAD/MCAD de Creo. Estos archivos se pueden importar en formato ECAD para rellenar la biblioteca de asignaciones de componentes de PCB Studio con la misma información.
Solo se importan el nombre y el número del componente. Todos los modelos de componentes de Creo a los que haga referencia el archivo deben importarse a Onshape y agregarse manualmente a PCB Studio.
Siga los pasos que se indican a continuación para importar el archivo:
-
Haga clic en el botón Importar archivos ECAD (
). -
Haga clic en el botón Elegir archivos:
-
Busque el archivo en su dispositivo y haga clic en Abrir.
-
Haga clic en el botón Importar.
-
Se abre una notificación de importación con la cantidad de componentes que se agregaron o actualizaron. Haga clic en el botón Cerrar (
) en la esquina superior derecha de la notificación. -
Haga clic en el botón Todas las asignaciones de componentes (
) de la barra de herramientas. Las nuevas asignaciones de componentes se muestran en la biblioteca:
-
Cuando se importa el archivo hint.map, se asignan los siguientes campos:
-
ECAD_NAME al nombre de la pieza
-
ECAD_ALT_NAME al número de la pieza
Estos nuevos componentes de la biblioteca no tienen una representación en Onshape (la columna Representación está establecida en Ninguna). Esto se debe a que no hay información sobre el modelo 3D en el archivo hint.map. Para establecer su representación, haga lo siguiente:
-
Seleccione la fila de componentes.
-
Haga clic en el botón Agregar asignación de componentes para abrir el panel Agregar asignación de componentes a la derecha:
-
En Representación, seleccione Pieza personalizada.
-
En el cuadro de diálogo Seleccionar pieza que se abre, localice y seleccione la pieza:
-
Desplazar los datos de ECAD
Después de cargar el archivo ECAD en PCB Studio, debe desplazar esos datos a datos CAD 3D para utilizarlos en un Part Studio y Ensamblaje de Onshape:
-
Con la pestaña PCB Studio activa, haga clic en el ícono Sincronizar con Onshape (
) para transferir los datos ECAD desde la pestaña de PCB Studio hasta Onshape. Los datos se representan en el documento de Onshape como un Part Studio que representa la placa y cualquier área de exclusión e inclusión, y un ensamblaje que contiene el Part Studio de la placa y todos los componentes de la placa.
Para cada componente de ECAD, se crea un nuevo documento de Onshape, que se guarda en una carpeta especificada por defecto en Configuración del usuario. Todas las piezas generadas aparecerán en una carpeta específica que contiene un documento independiente para cada pieza vinculada y versionada. Por ejemplo, la carpeta de la página Documentos, que se muestra a continuación:
El nombre de la carpeta puede diferir del que se muestra arriba.
Tiene la opción de reestructurar el contenido de la carpeta o quitarlo de esta, si lo desea.
-
Seleccione las operaciones que desea incluir en el modelo de Onshape:
-
Tabla: Incluir la tabla en el ensamblaje de Onshape
-
Componentes: Incluir todos los componentes que se encuentran en el archivo en el Ensamblaje de Onshape.
-
Áreas para colocar elementos y Áreas para no colocar elementos: incluya todas las áreas para colocar elementos y las áreas para no colocar elementos en el ensamblaje de Onshape.
-
-
Haga clic en el botón Exportar.
Se crean dos nuevas pestañas: un Part Studio y un Ensamblaje, y ambas se denominan utilizando el nombre de tabla o de PCB, tal como se define en el archivo ECAD, si está disponible.
En este punto, puede activar la pestaña del Part Studio o Ensamblaje que lleva el nombre de la tabla que acaba de desplazar y realizar el modelado necesario. Puede utilizar los datos desplazados como referencia para el modelado e incluso utilizar las herramientas de Onshape para editar los datos, si es necesario. Por ejemplo:
-
Active la pestaña de Part Studio recién creada.
-
Con las herramientas de modelado de Onshape, diseñe el gabinete de la tabla o edite la propia tabla (como se muestra en este ejemplo), según sea necesario, utilizando los datos de ECAD como referencia dentro de Part Studio. (Puede utilizar los datos de ECAD no solo como puntos de referencia para su modelo, sino que también puede editar los datos de ECAD si es necesario.)
-
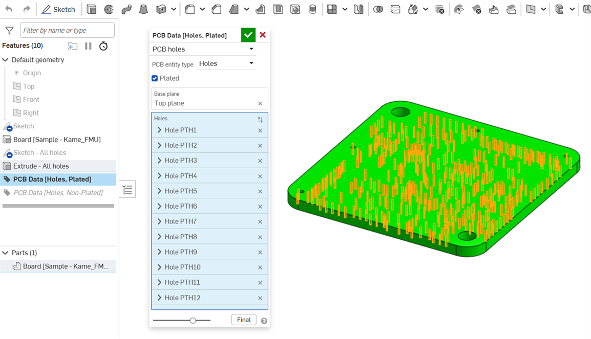
Cuando la placa se exporta a Onshape, todos los taladros se esbozan en la base de la pieza de la placa (plano superior), se extruyen y se etiquetan como chapados y no chapados. Estas operaciones se encuentran en la lista de operaciones:
Operaciones asociadas con el etiquetado automático de taladros PCB
Ejemplo de la operación de etiqueta de datos de PCB que muestra taladros chapados en la placa.
-
Opcionalmente, haga clic en el menú desplegable de cada taladro de las operaciones de etiqueta Datos de PCB para editar los metadatos según sea necesario.
Notas
-
When modeling additional components for your board, each component must be modeled in its own Part Studio.
-
Cuando finalice el modelado en el Part Studio, puede actualizar el ensamblaje para reflejar los cambios realizados en el Part Studio.
-
Los datos de los taladros PCB se conservan al exportar e importar la placa.
-
Si está construyendo la placa en un elemento Part Studio, los taladros se pueden etiquetar manualmente. Consulte Etiqueta de taladros PCB para obtener más información.
-
Después de editar una tabla en un Part Studio, puede reemplazar dicha tabla en el ensamblaje abriendo la pestaña Ensamblaje, pulse con el botón derecho en la tabla y seleccione Reemplazar instancia. Seleccione la pieza con la que desea reemplazar la instancia en el ensamblaje, y el ensamblaje se actualizará con la nueva instancia de la tabla.
Conversión de datos CAD en ECAD
Cuando se haya completado todo el modelado en Onshape y el ensamblaje se haya actualizado con la nueva información, debe volver a transformar los datos CAD que están en Onshape en PCB Studio antes de poder volver a exportar esa información por fuera de la aplicación como un archivo IDF.
Antes de hacer referencia a los datos de Onshape desde PCB Studio, es importante comprender lo que está sucediendo y lo que debería esperar.
Mediante esta acción (desplazar los datos de Onshape a PCB Studio), se analizan las formas y posiciones de las piezas del ensamblaje. Luego, esa información se convierte en datos de ECAD. Para ello, es importante que las piezas tengan el nombre correcto, que cada una resida en su propio Part Studio y que el ensamblaje se ensamble para que PCB Studio pueda determinar de forma correcta lo que representa cada pieza.
Un solo Part Studio que represente la tabla o PCB debe contener una pieza denominada tabla o PCB, y opcionalmente piezas que representen áreas para colocar elementos o áreas para no colocar elementos denominadas utilizando la siguiente convención. Se supone que cualquier Part Studio que contenga una pieza con un nombre diferente de tabla o PCB representa un componente.
-
Haga clic en Sincronizar un estudio de piezas o un ensamblaje con PCB Icono de estudio
para volver a traducir los datos del Onshape Part Studio o Assembly a la pestaña PCB Studio. -
Sincronizar una pieza, estudio o ensamblaje con PCB. Se abre el cuadro de diálogo de estudio:
-
Seleccione la pestaña Onshape adecuada (Part Studio o Ensamblaje):
Si el elemento Part Studio o Ensamblaje tiene una lista de configuraciones, las primeras configuraciones de la lista y las que aparecen en primer lugar aparecen como entradas individuales entre corchetes en el menú desplegable Seleccionar Part Studio o Ensamblaje que desee usar (por ejemplo, [Configuración = Configuración A] se muestra a continuación):
-
Seleccione el plano al que es paralela la cara superior de la placa:
-
-
Cuando esta acción se realiza correctamente, se crea un tablero en la lista de tableros y los datos del ensamblaje se sincronizan:
Lo que está sucediendo es lo siguiente:
Para cada pieza del ensamblaje, PCB Studio comprueba si ya existe un componente que se está asignando a esa pieza. Si las asignaciones existen, en el proceso de desplazamiento se da por sentado que la pieza representa un componente de ECAD preexistente. Si el componente ya existe, solo se desplaza hasta la posición del componente, ya que ya se conoce su forma.
Si no existe ninguna asignación, el proceso asume que la pieza representa una tablas, un área para colocar elementos o para no colocar elementos o un componente sin asignación.
Durante la importación, aparece un indicador de progreso junto al nombre de la placa. Para cancelar la importación, haga clic en la X roja.
Cómo nombrar piezas
Los nombres de cada pieza dentro de un Part Studio se utilizan para determinar qué tipos de operaciones de ECAD, o tipos, contiene el Part Studio. ECAD asume el siguiente nombre de pieza>emparejamiento de tipos de elemento (tenga en cuenta que los nombres no distinguen entre mayúsculas y minúsculas):
| El nombre de la pieza contiene | Tipo de elemento de ECAD asumido |
| Tabla | Delinado de tabla |
| PCB | Delinado de tabla |
| Zona | Zona o área de tabla rígida (solo tipo de archivo IDX) |
| Rígido | Zona o área de tabla rígida (solo tipo de archivo IDX) |
| Herramienta Flexionar | Zona o área de tabla flexible (solo tipo de archivo IDX) |
| Área para colocar elementos/área para no colocar elementos | Un área de para colocar elementos (un área donde deben colocarse los artículos) |
| Excluir | Un área de mantenimiento (un área en la que no se deben colocar los elementos) |
|
Esbozo Delineado [nombre de la pieza] |
IDF 3.0 .OTHER_OUTLINE: delineado con recortes que se utilizan para fines que no sean delinear la placa, como una máscara de soldadura, un disipador de calor o el núcleo de una placa. Si se utiliza “Esquema” para el nombre de la pieza, aparece “Esquema” en las propiedades del componente. Si aparece un nombre adicional entre corchetes (por ejemplo, “Esquema [Máscara para soldar]”, “Máscara para soldar” aparece en las propiedades del componente). |
La combinación del siguiente texto con un nombre de inclusión, exclusión o esquema especifica su intención con ECAD. Por ejemplo, una operación denominada Colocar inclusión se interpreta como un área de exclusión de componentes, un área en la que ECAD no debe colocar componentes:
-
Componentes o posición: un componente de área para colocar elementos, área para no colocar elementos o esquema
-
Vía: A través de área para colocar elementos, área para no colocar elementos o esquema
-
Trayectoria/Enrutamiento/Cobre/Trazo: Un enrutamiento, una área para colocar elementos, una área para no colocar elementos o un delineado
El uso del nombre Enrutamiento, Trayectoria, Cobre o Trazo sin ningún texto adicional para especificar si la entidad es un área para colocar elementos, área para no colocar elementos o contorno se interpreta como un área de trazos o enrutamiento de cobre. Todavía no se admite la exportación de estos tipos de características, por lo que estos nombres están actualmente reservados para su uso futuro.
Las piezas con cualquier otro nombre (por ejemplo, “0402C”) se interpretan como componentes. Si aún no se hace referencia al componente mediante una asignación, el nombre de la pieza se utiliza como el nombre y el número de la pieza de ECAD. Se recomienda evitar agregar nuevos componentes de ECAD directamente desde un ensamblaje de Onshape.
Exportación de datos y descarga de archivos
Ahora, si lo desea, puede exportar los datos desde la pestaña PCB Studio y hacia fuera de Onshape a un archivo IDF para devolverlos al ingeniero eléctrico, si es necesario.
Haga clic en
:
Seleccione la versión IDF deseada y haga clic en Exportar. El archivo se descarga localmente.
Tras la exportación al formato IDF, algunos caracteres especiales se convierten en guiones (-) para que sean compatibles con otros sistemas ECAD de terceros. Por ejemplo, tablero 1.máx [Configuración_ Predeterminada] se convierte en tablero 1-máx -Configuración- Predeterminada- en todos los archivos del archivo comprimido que se exportó.
Integrating the Altium 365 Account with Onshape
To integrate your Altium 365 Account in order to access Altium workspace projects in a PCB Studio tab:
Your Altium 365 integration may be managed by your enterprise or company administrator. See Enterprise Settings - Integrations if you are administering Altium 365 for an enterprise or company.
Altium 365 integration is not currently supported for the Onshape Government subscription.
-
Click on your Account user > My account in the top right corner of your Onshape window:
-
Click Integrations in the list on the left side of the page:
-
Click the Add Altium 365 Account button.
-
This opens an Altium sign in page. Enter your Altium information and sign in to the Altium account. Your Altium email does not have to be the same as your Onshape email.
You are redirected back to the Onshape Integrations page, where the Altium integration is now added:
Click Remove to remove the integration or Refresh to update it.
Downloading an Altium workspace project into a PCB Studio tab
Once you have Integrated the Altium 365 Account with Onshape (explained above):
-
From the Documents page, create a new document (Create > Document).
-
Create a new PCB Studio tab. See Creating a PCB Studio in Onshape.
-
At the top left of the PCB Studio tab are the following 3 icons:
-
Import ECAD Files (
) - Import your board from the Altium 365 cloud service. Use the dropdown menu button (
) to select Import from Altium 365. -
Push board to cloud service (
) - Push board to the Altium 365 cloud service. -
Pull board from cloud service (
) - Pull board from the Altium 365 cloud service.
Click the dropdown menu button (
) and select Import from Altium 365:
-
-
A dialog opens displaying all Altium workspaces in which you are a member. Click on the required workspace (in the example below there is only 1: onshape_test). Alternatively, click the Cancel button to exit the dialog without selecting a workspace.
-
A dialog opens displaying all projects in the workspace. Click on a project to select it from the list. Click the Next button below the list to navigate forward to the next page of projects in the workspace, or click the First button to navigate back to the first page.
As you hover over a project, a thumbnail appears below the cursor to provide a visualization of the project:
Once a project is selected, a dialog opens displaying all project variations. Click to select the project variation. Then click the Import button. Alternatively, click the Cancel button to exit the dialog without selecting a project variation:
-
If there are several detailed model components being downloaded, this could take additional time, even after the initial project is displayed on-screen. These components are downloaded via background processes. Once all components are brought in, click the Update icon (
) at the top right on the toolbar to update the library document to the latest version:
After import, the project is downloaded into the PCB Studio tab:
At this point, you can create an assembly from this PCB Studio board. See Translate the CAD data to ECAD.
Pushing the board to Altium/pulling the board from Altium
Once your board edits are made in the Onshape Part Studio and Assembly, then synced with the PCB Studio, it is time to push those changes back to Altium:
-
Click the Push board to cloud service button (
).
-
The Push Altium project dialog opens. Add any comments in the Comments field to provide a message to the ECAD user. This is any information about changes made to the board while the board was edited in Onshape.
-
Click the Send button. Alternatively, click the Cancel button to exit the dialog without pushing the board to Altium.
-
In Altium, the ECAD user:
-
Sees the message and all changes made to the board
-
Decides whether or not to apply these changes to the board
-
Makes additional changes to the board
-
Clicks the Push to MCAD button:
-
Adds a message to the MCAD user
-
Clicks the Send button
-
-
-
In PCB Studio, the MCAD user clicks the Pull board from cloud service button (
). The board is pulled from Altium into the PCB Studio and is updated with the changes made in Altium from the ECAD user.
This process can be repeated any number of times until the board is finalized between the MCAD and ECAD users.
Notas
-
When translating the CAD data to ECAD, additional board decals are created in separate tabs in the document. These decals are mapped to the board model's surfaces.
-
Copper and silkscreen information is unidirectional. It is brought into Onshape from Altium but is not sent from Onshape back out to Altium.
En la pestaña Propiedades del componente ubicada en el margen derecho de la ventana, puede ver las propiedades de una tabla o componente seleccionado en el área gráfica:
El componente seleccionado, arriba, resaltado en color dorado, y el panel Propiedades del componente
A partir de este punto, puede optar por añadir o cambiar el modelo con el que está asociado el componente:
-
Seleccione el tipo de modelo al que desea asignar:
-
Ninguno (no se agregará nada a Onshape para esta pieza de ECAD)
-
A partir de datos de ECAD (conservar como la forma proporcionada en el sistema ECAD)
-
Pieza personalizada (una pieza de un Part Studio de Onshape)
-
-
Si selecciona Pieza personalizada, aparecerán más campos:
-
Si ya se está utilizando un modelo de Onshape existente para representar el componente, se mostrará una imagen en miniatura y el nombre del componente. Haga clic en la imagen en miniatura para buscar otra pieza de Onshape, si lo desea.
-
Si no hay ninguna pieza de Onshape existente, haga clic en Seleccionar pieza personalizada.
-
Se abre un cuadro de diálogo en el que puede seleccionar un documento de Onshape que contenga una pieza que desee sustituir por la pieza seleccionada en la tabla.
-
Seleccione la pieza de la lista.
La pieza nueva sustituye a la pieza seleccionada.
Click
to open the Part Studio containing that part in a separate tab in Onshape.
En la vista Componentes, se muestran el nombre y el número de cada pieza de ECAD (o la huella del componente) de cada archivo ECAD que se ha importado a PCB Studio hasta la fecha.
En las dos columnas del lado izquierdo, se muestran el nombre y el número de pieza de cada huella del componente de ECAD. En la columna de la derecha, se muestra cómo se representa ese componente de ECAD en PCB Studio dentro de Onshape. Esta relación se denomina “mapeo de componentes”.
De forma predeterminada, en PCB Studio se utiliza la forma simple definida en los datos de ECAD para crear de forma automática un modelo de Onshape simple para cada huella de ECAD. Sin embargo, también tiene la opción de utilizar una pieza personalizada para obtener una representación de Onshape más detallada del componente u optar por no mostrar ningún componente en Onshape.
Los íconos que aparecen junto a cada componente indican cómo se representará ese componente en Onshape. Consulte las definiciones de los íconos para obtener más información sobre cada uno.
Actualmente, los Part Studios y las piezas se asignan a los componentes. Las piezas configuradas no se pueden asignar a los componentes.
Para ver (y editar) asignaciones de componentes, haga lo siguiente:
-
Select the All component mappings icon (
) on the Toolbar to show a list of all ECAD footprints and associated Onshape models in the right pane. From the Boards and Libraries panel on the left, opening a board and selecting a child Components node for that board shows only the component mappings relating to that board.
-
Puede localizar la pieza que busca en la lista manualmente, o puede buscarla:
-
Uso de la barra de búsqueda:
-
Presione Intro o haga clic en el botón Buscar para ver los resultados. En la barra de búsqueda, se indica cuántas instancias se encontraron, y la primera se resalta. Haga clic en la flecha hacia abajo o hacia arriba para ver los resultados correspondientes. Tenga en cuenta que la lista de asignaciones no se modifica; puede ver los resultados con las flechas:
-
-
Cuando haya localizado la pieza que necesita, haga clic en ella para abrir el componente:
La representación del componente se puede cambiar a una pieza personalizada de Onshape si es necesario, tal como se detalla en Propiedades de componentes.
-
La huella del componente se abre en la zona gráfica principal. El panel de mapeo de componentes se abre a la derecha, donde puede editar la regla de mapeo, el nombre y el número de pieza:
-
Seleccione una regla de mapeo de la siguiente manera:
-
Solo coincidencia exacta: relaciona la pieza solo con el nombre y el número de pieza exactos.
-
Haga coincidir cualquier nombre de pieza: haga coincidir con cualquier nombre de pieza.
-
Haga coincidir cualquier número de pieza: coincida con cualquier número de pieza.
-
-
Seleccione un nombre de pieza, un número de pieza y una representación (descritos en Propiedades de los componentes > Paso 2 (arriba).
En PCB Studio se provee una lista de materiales automática para la tabla y cualquier componente de PCB Studio.
Para ver la LDM:
-
Click
to open the Bill of Materials panel:
-
Para comprender qué componente del área gráfica está representado por una fila de la tabla de la LDM, seleccione una fila o seleccione un componente, observe el resaltado cruzado que aparece:
Para seleccionar, haga clic en el elemento en el área gráfica o haga clic en una fila de la tabla. Para deseleccionar, haga clic de nuevo en el elemento (en el área gráfica), haga clic en un espacio vacío o haga clic en otro elemento.
Si se especifica, actualice el designador de referencias de un componente. En la tabla de LDM, haga doble clic en la celda designador de referencias (Ref. des.) del componente y edite su valor (que se muestra en la imagen siguiente).
Tenga cuidado al editar los valores del designador de referencias, ya que no hay forma de impedir que duplique el valor de otro componente o actualice a un valor que no cumpla con las normas. Esto puede provocar problemas en el sistema ECAD.
Al pasar de un plan Profesional o Enterprise a un plan Gratis o Estándar, las pestañas de PCB Studio no se eliminan, sino que no se puede acceder a ellas.
Para obtener un recurso adicional del Centro de aprendizaje, tome el curso autoguiado aquí: Aspectos básicos de PCB Studio (se requiere una cuenta de Onshape).