PCB Studio 
다음 용도로만 사용 가능: .
이용 가능 플랫폼: PCB Studio
Onshape PCB Studio를 사용하면 참조용으로 ECAD 파일을 사용하여 모델을 생성할 수 있습니다 .PCB Studio를 사용하면 Onshape를 사용하여 인쇄 회로 기판의 모양을 생성하고, Onshape에서 만든 모델을 IDF 형식으로 내보낸 다음, 전기 엔지니어에게 전송하여 ECAD 시스템에서 PCB 설계를 작성하는 데 사용할 수 있습니다.
ECAD 파일을 IDF, IDX 및 Eagle 형식으로 가져와서 사용해 회로 보드의 인클로저를 생성할 때 참조로 사용할 Onshape Part Studio 및 어셈블리를 만들 수 있습니다.
See Altium 365 Integration for information on how to use Altium 365 with PCB Studio.
Onshape 통합문서에 PCB Studio를 추가하려
-
왼쪽 하단에 있는 새 탭 삽입 아이콘(
)을 클릭합니다. -
PCB Studio 생성을 선택합니다.
통합문서에 PCB Studio가 존재하면 다음과 같은 탭이 나타납니다.
아이콘 정의
| 아이콘 | 이름 | 정의 |
| 툴바 | ||
|
|
ECAD 파일 가져오기 | ECAD 파일을 이 PCB Studio로 가져옵니다. |
|
|
IDF로 내보내기 | 이 PCB Studio를 IDF 형식으로 내보냅니다. |
|
|
Import board | Import board from cloud service (Altium 365) |
|
|
Push board | Push board to cloud service (Altium 365) |
|
|
Pull board | Pull board from cloud service (Altium 365) |
|
|
Onshape에서 동기화 | 이 PCB Studio와 Part Studio 또는 어셈블리를 동기화하여 보드를 만들거나 보드의 윤곽선, 구성 요소 위치, 유지 영역, 차단 영역, 구역 및 기타 ECAD 피처를 업데이트합니다(가져오기). |
|
|
Onshape와 동기화 | ECAD 데이터로부터 Part Studio나 어셈블리를 만들어 이 PCB Studio를 Onshape와 동기화합니다(내보내기). |
|
|
라이브러리를 최신 버전으로 업데이트 | 다른 PCB Studio에서 라이브러리 통합문서를 수정한 경우 이 PCB Studio의 라이브러리 통합문서를 최신 버전으로 업데이트합니다. |
|
검색 | 3D 미리보기에서 현재 뷰의 구성 요소 또는 유지/차단 영역을 검색합니다. 매핑 뷰에서 구성 요소 매핑을 검색합니다. |
|
검색 지우기 | 검색을 삭제합니다. |
|
|
설정 | 새로 생성된 Onshape 통합문서에 대한 기본 구성 요소 매핑 라이브러리와 구성 요소 폴더를 포함한 사용자 기본 설정을 지정합니다. |
|
|
도움말 | PCB Studio 도움말 문서를 다른 탭에서 엽니다. |
| 보드, 라이브러리, 구성 요소 | ||
|
|
보드 및 라이브러리 | 현재 PCB Studio의 모든 보드와 라이브러리를 표시합니다. |
|
|
모든 구성 요소 매핑 | PCB Studio에 저장된 모든 구성요소를 표시합니다. |
|
|
연결된 보드 | 보드가 연결되었음을 나타냅니다 |
|
|
매핑 | 보드 매핑 |
|
|
발자국 없음 | Onshape에서는 이 구성 요소 매핑에 대해 아무 것도 생성되지 않습니다. 구성 요소는 ECAD 파일에 정의된 형상 데이터가 없거나 사용자가 Onshape에 이 구성 요소를 포함하지 않도록 선택했기 때문에 Onshape 모델로 표현되지 않습니다. |
|
|
발자국 | - 이 구성 요소는 Onshape에서 ECAD 파일의 단순 형상 데이터에서 자동으로 생성된 모델로 표현됩니다. 그러나 Onshape 모델이 아직 생성되지 않았습니다. |
|
|
연결된 발자국 | 구성 요소는 Onshape에서 ECAD 파일의 단순 형상 데이터에서 자동으로 생성된 모델로 표현됩니다. Onshape 모델이 생성되어 연결되어 있습니다. |
|
|
구성 요소 | - 구성 요소는 사용자가 선택한 사용자 지정 Onshape Part Studio에 의해 Onshape에 표시되지만 통합문서는 현재 사용할 수 없습니다. 통합문서가 휴지통으로 이동되었거나 해당 사용자가 액세스할 수 없도록 권한이 변경되었을 수 있습니다. |
|
|
링크된 구성 요소 | - 구성 요소는 사용자가 선택한 사용자 지정 Onshape 파트로 Onshape에서 표현됩니다. |
|
|
구성 요소 오류 | 이 구성 요소의 Onshape 모델을 생성하는 동안 오류가 발생했습니다. |
|
|
리지드 보드 | 리지드 보드 영역을 나타냅니다. |
|
|
플렉시블 보드 | 플렉시블 보드 영역을 나타냅니다. |
|
|
보드 윤곽선 | 보드 개요를 표시합니다. |
|
|
PCB 아웃라인 | 칠판에 윤곽선을 표시합니다. 참고로 이것은 PCB 보드 아웃라인과 동일하지 않습니다. 이 영역은 보드에 있는 ECAD 시스템의 사용자 정의 영역입니다(출입 금지 또는 보관 구역과 유사). 예를 들어, MCAD 사용자가 레이블을 배치할 위치를 나타내는 데 사용할 수 있습니다. |
|
|
배치 허용 영역 | 킵인 영역(아이템을 배치해야 하는 영역) |
|
|
배치 제한 영역 | 킵아웃 영역(아이템을 배치해서는 안 되는 영역) |
|
|
홀 | PCB 보드에 구멍이 있습니다. |
|
|
도금된 홀 | PCB 보드의 전기 홀. |
|
|
도금되지 않은 홀 | PCB 보드의 기계식 홀. |
|
|
도면층 | PCB 보드의 도면층. |
|
|
스택업 | 레이어 스택업(이 보드 또는 보드 영역을 구성하는 z 평면의 도면층 스택)을 나타냅니다. |
|
|
유전체 | 유전(절연체) 보드 도면층을 나타냅니다. |
|
|
구리 | 구리(전도성) 보드 도면층을 나타냅니다. |
| 메타데이터 | ||
|
|
PCB 데이터 | 태그가 지정된 PCB 홀 메타데이터를 나타냅니다. 데이터는 [도금 홀] [태그] 또는 [비도금 홀] [태그]로 표시됩니다. 자세한 내용은 ECAD 데이터 변환 및 PCB 홀 태그를 참조하십시오. |
다음을 볼 수 있습니다.
-
보드 - 특히 이 Onshape 통합문서의 PCB Studio로 가져온 모든 보드 목록. 보드는 가져온 ECAD 파일에서 생성하거나 보드를 포함하는 가져온 Onshape Part Studio 또는 어셈블리에서 생성할 수 있습니다.
Onshape Part Studio 또는 어셈블리에서 가져올 경우, 모델이 3개의 기본 면과 평행해야 하며, 적절한 선형 이동을 위해 파트 이름에 “보드” 또는 “PCB” 키워드가 포함되어야 합니다. 아래의 파트 이름 지정을 참조하십시오.
-
구성요소 - 형상 및 관련 Onshape 모델로 연결되는 링크(그러한 모델이 존재할 경우)와 함께 PCB Studio로 가져온 모든 ECAD 데이터의 전체 구성요소 목록. Onshape PCB Studio는 ECAD 데이터에 정의된 단순 형상을 사용하여 각 ECAD 구성요소에 대해 자동으로 새로운 통합문서에 Onshape Part Studio를 생성합니다. 그러나 사용자 지정 파트를 선택해서 구성요소를 표현할 수도 있습니다.
기본적으로 모든 구성요소 정보는 중앙 라이브러리 역할을 담당하는 또 다른 Onshape 통합문서에 저장됩니다. 이를 통해 구성요소 형상 및 관련 Onshape 모델을 여러 통합문서에서, 그리고 사용자들이 재사용할 수 있습니다. 이 통합문서의 위치는 PCB Studio 설정에서 정의됩니다.
PCB Studio에 하나 이상의 보드를 표시하면 해당 보드에서 참조하는 구성 요소가 표시됩니다.
게시판 컨텍스트 메뉴
구성 요소를 마우스 오른쪽 버튼으로 클릭하면 다음 옵션에 액세스할 수 있습니다.
-
Switch to assembly (
) - Switches to the Assembly tab. -
Switch to part (
) - Switches to the Part Studio tab. -
Open Altium workspace (
) - Opens the Altium workspace in a new browser tab. -
Open board in Altium (
) - If the board is imported from Altium, this opens the board project in Altium in a new browser tab. -
Show mappings used by [board] (
) - Displays all the component mappings for the selected board. -
Delete (
) - Deletes the selected board.
구성 요소 컨텍스트 메뉴
구성 요소를 마우스 오른쪽 버튼으로 클릭하면 다음 옵션에 액세스할 수 있습니다.
-
세부 구성 요소 열기 - 원래 통합문서에서 구성 요소의 Part Studio를 엽니다. 새 브라우저 탭에서 열립니다.
-
매핑 편집 - 오른쪽 패널에서 구성 요소의 구성 요소 매핑 속성을 엽니다. 이 항목 뒷부분의 부품에 ECAD 풋프린트 매핑을 참조하십시오.
-
속성 - 오른쪽 패널에서 구성 요소 속성을 엽니다. 구성 요소 속성을 참조하십시오.
-
제외하고 보기/제외하고 보기 취소 - 제외하고 보기는 ECAD 데이터에서 구성 요소를 제거합니다. 이는 데이터에 어셈블리에서는 보고 싶지 않지만 ECAD 데이터에서는 보고 싶은 구성 요소가 포함되어 있을 때 유용합니다. 제외하고 보기 취소는 해당 구성 요소를 ECAD 데이터에 다시 추가합니다.
Selecting a top-level Keep-in/out areas and Plated/Non-plated holes provides an additional option to Suppress all or Unsuppress all areas/holes underneath:
최초 사용을 위한 설정
사용자가 처음으로 PCB Studio를 사용할 때 사용자(일반적으로 Company 또는 엔터프라이즈 관리자)는 다음을 수행해야 합니다.
-
PCB Studio에서 생성한 모든 구성 요소 모델을 저장할 PCB Studio용 파트 폴더를 생성합니다. 이 폴더는 Company/엔터프라이즈 내의 모든 PCB Studio 사용자가 사용할 수 있어야 합니다.
-
모든 엔터프라이즈/Company 사용자에게 액세스 권한이 있는 곳에서 공유 PCB Studio 라이브러리 역할을 할 통합문서를 작성합니다. PCB Studio 라이브러리 통합문서가 부품 폴더 내에 생성된 경우 이 폴더에서 원하지 않는 구성 요소 모델을 삭제할 때 실수로 삭제되지 않도록 주의하십시오.
-
위의 2단계에서 만든 문서에 PCB Studio 요소를 추가하고 해당 문서에서 버전을 생성합니다. 이 작업이 완료되면 이 문서를 PCB Studio 라이브러리로 사용할 수 있습니다.
-
다른 PCB Studio 문서로 이동하고 이 라이브러리 문서 및 라이브러리 폴더를 참조하도록 PCB Studio 설정을 설정합니다(아래 PCB Studio 설정 대화상자 참조).
이 라이브러리 폴더와 문서는 ECAD 파일을 열거나 빌드하는 데 사용해서는 안 됩니다.일반적으로 사용자는 이 폴더와 문서를 만든 후에는 열지 않아도 됩니다. 라이브러리는 구성 요소 매핑 정보(예: 어떤 ECAD 구성 요소에 사용할 Onshape 모델)를 저장하기 위해 조직의 PCB Studio 사용자 간에 공유 데이터베이스 역할을 하기 위한 용도로만 존재합니다.
PCB Studio 설정 대화상자
구성요소 정보 설정을 사용하여 모든 ECAD 구성요소 매핑을 저장할 기본 통합문서를 지정합니다. 이렇게 하면 작업 중인 Onshape에 관계없이 구성요소 매핑을 PCB Studio에서 사용할 수 있습니다. 또한 이러한 설정을 사용해 새 모델 통합문서를 생성할 폴더를 지정합니다(앱에서 Onshape로 ECAD 모델을 내보낼 때 생성되는 통합문서).
설정 아이콘(
)을 클릭하여 PCB Studio 설정 대화상자에 액세스합니다.
구성요소 정보 설정을 통해 모든 ECAD 구성요소 매핑을 단일 통합문서에 수집할 수 있어 어떤 통합문서에서든 PCB Studio를 사용해 단일 통합문서에 연결하여 구성요소 매핑을 소싱할 수 있습니다. 이 필드에 통합문서의 URL을 선택합니다(편의를 위해 박스 화살표를 클릭해서 새 브라우저 탭에서 해당 통합문서를 열 수 있음).
모델 통합문서(앱에서 Onshape로 ECAD 모델을 내보낼 때 생성되는 통합문서)를 저장할 폴더를 지정할 때 폴더가 존재하는지, Onshape 내에서 액세스 권한이 있는지 확인하십시오.
파일이 전기 데이터로 존재하는 PCB Studio로 ECAD 파일을 가져옵니다. 다음 단계는 PCB Studio의 데이터를 Onshape으로 변환해서 Onshape 어셈블리로 전환하는 것입니다. 디자인에 필요한 수정을 했으면 PCB Studio 탭으로 돌아가 Onshape 데이터를 다시 PCB Studio 탭으로 이동해서 전기 데이터로 변환합니다.
전기 CAD 데이터를 PCB Studio에 연결해서 Onshape에서 사용하고 다시 내보내기 위한 주요 4가지 단계는 다음과 같습니다.
-
ECAD 파일을 PCB Studio로 가져옵니다(Onshape의 탭에서).
-
Onshape Part Studio 및 어셈블리에서 ECAD 데이터를 3D CAD 데이터로 변환하고, 필요한 변경을 수행합니다.
-
Onshape에서 생성된 새로운 데이터를 PCB Studio로 다시 변환합니다.
-
전기 엔지니어 또는 벤더에게 전달하기 위해 PCB Studio에서 ECAD 데이터 내보내기
각각의 단계에 대해서는 아래에서 자세히 설명합니다.
ECAD 파일 가져오기
Onshape 통합문서에 PCB Studio가 존재하면 ECAD 파일을 가져옵니다.
-
Onshape 통합 문서에서 PCB Studio 탭을 활성화합니다.
-
을 클릭하여 부분적 또는 완전히 정의된 회로 보드를 포함하는 ECAD 파일을 PCB Studio로 가져옵니다.지원되는 파일 유형에는 다음이 포함됩니다.
-
IDF 2.0 및 3.0(.emn / .emp, .bdf / .idf, .brd / .pro, .brd / .lib)
-
IDF 3.0, 3.5 및 4.0(.idx)
-
Autodesk Eagle v6 이상(.brd)
-
이 때, 데이터가 앱에 로드되고 각 ECAD 구성 요소의 풋프린트를 다음에 매핑하도록 선택할 수 있습니다.
-
모델 없음
-
업로드된 파일에서 원본 ECAD 풋프린트
-
Onshape 통합문서의 사용자 지정 파트
매핑 생성에 대한 자세한 내용은 을 참조하십시오. ECAD 풋프린트를 컴포넌트에 매핑 이 주제의 뒷부분에서.
PTC Creo hint.map 파일 가져오기
hint.map 파일은 Creo의 ECAD/MCAD 변환기에서 사용하는 ECAD 구성 요소 파트 이름 및 번호 목록을 저장하는 PTC Creo 텍스트 파일입니다. 이러한 파일을 ECAD 파일로 가져와서 PCB Studio 구성 요소 매핑 라이브러리에 동일한 정보를 채울 수 있습니다.
구성 요소 이름과 번호만 가져옵니다. 파일에서 참조하는 모든 Creo 구성 요소 모델을 Onshape로 가져와서 PCB Studio에 수동으로 추가해야 합니다.
아래 단계에 따라 파일을 가져오십시오.
-
ECAD 파일 가져오기(
) 버튼을 클릭합니다. -
파일 선택 버튼을 클릭합니다.
-
장치에서 파일을 찾은 다음 열기를 클릭합니다.
-
가져오기 버튼을 클릭합니다.
-
추가 또는 업데이트된 구성 요소 수가 표시된 가져오기 알림이 열립니다. 알림의 오른쪽 상단에 있는 닫기 버튼(
)을 클릭합니다. -
툴바에서 모든 구성 요소 매핑 버튼(
)을 클릭합니다. 새 구성 요소 매핑이 라이브러리에 표시됩니다.
-
hint.map 파일을 가져오면 다음 필드가 매핑됩니다.
-
파트 이름에 대한 ECAD_NAME
-
파트 번호에 대한 ECAD_ALT_NAME
이러한 새로운 라이브러리 구성 요소는 Onshape에 모습이 없습니다(모습 열이 없음으로 설정됨). 이는 hint.map 파일에 3D 모델 정보가 없기 때문입니다. 모습을 설정하려면 다음을 수행하십시오.
-
구성 요소 행을 확인합니다.
-
구성 요소 매핑 추가 버튼을 클릭하여 오른쪽에 구성 요소 매핑 추가 패널을 엽니다.
-
모습에서 사용자 지정 파트를 선택합니다.
-
열리는 파트 선택 대화상자에서 파트를 찾아 선택합니다.
-
ECAD 데이터 변환
ECAD 파일을 PCB Studio에 로드한 후, Onshape Part Studio 및 어셈블리에서 사용하기 위해서 해당 데이터를 3D CAD 데이터로 변환해야 합니다.
-
PCB Studio 탭이 활성화된 상태에 "Onshape와 동기화" 아이콘(
)을 클릭하여 PCB Studio 탭에서 Onshape로 ECAD 데이터를 변환합니다. 이 데이터는 Onshape 통합문서에서 보드와 킵아웃 및 킵인 영역을 나타내는 Part Studio, 보드 Part Studio와 해당 모드의 모든 구성 요소를 나타내는 어셈블리로 표현됩니다.
새로운 Onshape 통합문서가 각 ECAD 구성요소에 대해 생성되고 사용자 설정에서 기본으로 지정된 폴더에 저장됩니다. 생성된 모든 파트가 연결되어 버전이 지정된 각 파트에 대한 별도의 통합문서를 포함하는 특정 폴더에 나타납니다. 예를 들어, 아래와 같이 통합문서 리스트의 폴더가 해당됩니다.
폴더의 이름은 위의 예시와 다를 수 있습니다.
폴더 내에서 내용을 자유롭게 재구성하거나 원하는 경우, 폴더 밖으로 내용을 내보낼 수 있습니다.
-
Onshape 모델에 포함시킬 피처를 선택합니다.
-
보드 - Onshape 어셈블리의 보드를 포함합니다.
-
구성 요소 - Onshape 어셈블리의 파일에 있는 모든 구성 요소를 포함합니다.
-
킵인 및 킵아웃 영역 - Onshape 어셈블리에 모든 킵인 및 킵아웃 영역을 포함시킵니다.
-
-
내보내기 버튼을 클릭합니다.
Part Studio, 어셈블리의 새로운 탭 2개가 생성되고, 두 항목 모두 ECAD 파일(사용 가능한 경우)에 정의된 대로 보드 또는 PCB를 사용해 명명됩니다.
이 때, 방금 변환한 보드에 대해 명명한 Part Studio 또는 어셈블리를 활성화하고 필요한 모델링을 수행할 수 있습니다. 변환된 데이터를 모델링의 참조로 사용할 수 있고, 심지어는 Onshape 도구를 사용해 데이터를 편집할 수 있습니다. 예를 들면 다음과 같습니다.
-
새로 생성된 Part Studio 탭을 활성화합니다.
-
Onshape 모델링 도구를 사용해 필요에 따라 Part Studio 내에서 ECAD 데이터를 참조로 이용해 보드 인클로저를 설계하거나 (이 예에 표시된 대로) 보드 자체를 편집합니다. (ECAD 데이터를 모델의 참조점으로 사용할 뿐 아니라, 필요한 경우 ECAD 데이터 자체를 편집할 수도 있습니다.)
-
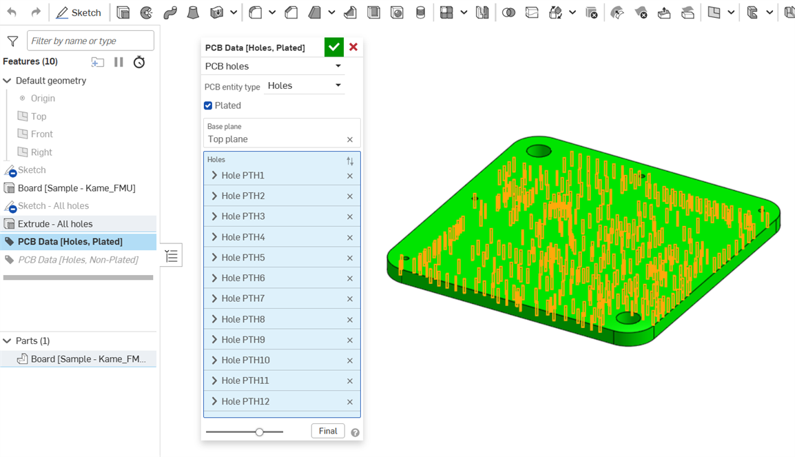
보드를 Onshape로 내보낼 때, 모든 홀은 보드 파트의 기준(상단 평면)에 스케치되고, 돌출되며, 도금 및 비도금으로 태그됩니다. 이러한 피처는 피처 목록에서 확인할 수 있습니다.
자동 PCB 홀 태깅과 관련된 피처
PCB 데이터 태그 피처의 예시로, 보드에 도금된 홀을 보여줍니다.
-
선택적으로, PCB 데이터 태그 피처의 각 홀에 대한 드롭다운을 클릭하여 필요에 따라 메타데이터를 편집할 수 있습니다.
노트
-
보드에 추가 구성 요소를 모델링할 때는 각 구성 요소를 해당 Part Studio에서 모델링해야 합니다.
-
Part Studio에서 모델링이 완료되면 Part Studio에서 수행한 변경 내용이 반영되도록 어셈블리를 업데이트할 수 있습니다.
-
PCB 홀 데이터는 보드를 내보내고 가져올 때 유지됩니다.
-
Part Studio에서 보드를 제작하는 경우 홀을 수동으로 태그할 수 있습니다. 자세한 내용은 PCB 홀 태그를 참조하십시오.
-
Part Studio에서 보드를 편집한 후, 어셈블리 탭을 열어서 어셈블리에서 해당 보드를 교체하고, 보드를 마우스 오른쪽 버튼으로 클릭하고 부품 바꾸기를 선택할 수 있습니다. 어셈블리에서 부품을 대체할 파트를 선택하면 해당 어셈블리가 보드의 새 부품으로 업데이트됩니다.
CAD 데이터를 ECAD로 변환
Onshape에서 모든 모델링이 완료되었고 어셈블리가 새로운 정보로 업데이트되었으면 Onshape에 존재하는 CAD 데이터를 PCB Studio로 전환해야 앱에서 해당 정보를 IDF 파일로 내보낼 수 있습니다.
PCB Studio에서 Onshape 데이터를 참조하기 전에, 변경 내용과 내보내는 항목을 이해하는 것이 중요합니다.
이 작업(Onshape에서 PCB Studio로 데이터를 변환)은 어셈블리에 있는 파트의 형상과 위치를 분석한 다음, 해당 정보를 ECAD 데이터로 변환합니다. 따라서 파트의 이름을 정확히 지정하는 것이 중요하며, 각각이 자체 Part Studio 내에 상주하고, ECAD-MCAD에서 각 파트가 나타내는 것을 적절히 결정할 수 있도록 어셈블리가 작성되어야 합니다.
보드 또는 PCB를 나타내는 단일 Part Studio에는 보드 또는 PCB로 명명된 파트와 선택적으로 아래의 표기 규칙을 사용해 명명된 킵아웃 또는 킵인 영역을 나타내는 파트가 포함되어야 합니다. 보드 또는 PCB와 다른 이름을 가진 파트를 포함하는 Part Studio는 구성요소를 나타내는 것으로 간주됩니다.
-
Onshape Part Studio 또는 어셈블리의 데이터를 다시 PCB Studio 탭으로 변환하려면 Part Studio 또는 어셈블리를 PCB Studio와 동기화 아이콘
을 클릭하십시오. -
PCB 스튜디오와 part studio 또는 어셈블리 동기화 대화상자가 열립니다.
-
Onshape(Part Studio 또는 어셈블리)의 해당 탭을 선택합니다.
Part Studio 또는 어셈블리에 목록 구성이 있는 경우, 가장 위에 있는 첫 번째 목록 구성은 "사용할 Part Studio 또는 어셈블리 선택" 드롭다운 메뉴에서 개별 괄호 항목으로 표시됩니다(예: 아래 그림과 같이 [구성 = 구성 A]).
-
보드의 상단 면이 평행인 면을 선택합니다.
-
-
이 작업이 성공하면 보드 목록에 보드가 생성되고 어셈블리에서 데이터가 동기화됩니다.
변경 내용:
어셈블리의 각 파트에 대해 PCB Studio가 해당 파트에 이미 매핑되어 있는 기존의 구성요소가 있는지를 확인합니다. 매핑이 존재할 경우, 변환 프로세스에서 해당 파트가 기존의 ECAD 구성요소를 나타내는 것으로 간주합니다. 구성요소가 사전에 존재할 경우, 형상이 이미 알려져 있기 때문에 구성요소의 위치만 변환됩니다.
매핑이 존재하지 않을 경우, 프로세스에서 파트가 보드, 킵아웃 또는 킵인 영역, 매핑이 없는 구성요소를 나타내는 것으로 가정합니다.
불러오는 동안, 보드 이름 옆에 스피너가 나타납니다. 가져오기를 취소하려면 빨간색 X를 클릭합니다.
파트 이름 지정
Part Studio 내에서 각 파트의 이름을 사용해 Part Studio가 포함하는 ECAD 피처 유형(들)을 결정할 수 있습니다. ECAD는 다음의 파트 이름>ECAD 아이템 유형 페어링을 가정합니다(이름은 대소문자를 구분하지 않음).
| 파트의 이름에 포함되는 사항 | 가정된 ECAD 아이템 유형 |
| 보드 | 보드 윤곽선 |
| PCB | 보드 윤곽선 |
| 영역 | 강체 보드 구역 또는 영역(IDX 파일 유형만 해당) |
| 강체 | 강체 보드 구역 또는 영역(IDX 파일 유형만 해당) |
| 플렉스 | 연성 보드 구역 또는 영역(IDX 파일 유형만 해당) |
| 킵-인/킵인 | 킵인 영역(아이템을 배치해야 하는 영역) |
| 킵아웃/Keepout | 킵아웃 영역(아이템을 배치해서는 안 되는 영역) |
|
윤곽선 윤곽선[파트 이름] |
IDF 3.0 .OTHER_OUTLINE - 솔더마스크, 히트싱크, 보드 코어와 같이 보드 윤곽선 이외의 용도로 사용되는 윤곽선(설명선 포함). “Outline”이 파트 이름에 사용된 경우, 구성 요소 속성에 “Outline”이 나열됩니다. 대괄호 안에 추가 이름이 있을 경우(예: “Outline [Soldermask]”) “Soldermask”가 구성 요소 속성에 나열됩니다. |
다음의 텍스트를 킵인, 킵아웃 또는 윤곽선 이름과 결합하면 ECAD에 해당 의도가 지정됩니다. 예를 들어, 플레이스 킵아웃 이름의 피처는 구성요소 킵아웃 영역, 즉 ECAD가 구성요소를 배치하지 않아야 하는 영역으로 해석됩니다.
-
구성요소 또는 플레이스 - 구성요소 킵인, 킵아웃 또는 윤곽선
-
경유 - 경유 킵인, 킵아웃 또는 윤곽선
-
라우트 / 라우팅 / 쿠퍼/ 트레이스 - 라우팅 킵인, 킵아웃, 윤곽선
추가 텍스트 없이 라우팅, 라우트, 카퍼 또는 트레이스 이름을 사용해 피처가 캡인, 킵아웃이거나 윤곽선이 카퍼 트레이스 또는 라우팅의 영역으로 해석되는지 여부를 지정합니다. 해당 이름은 현재 나중에 사용하도록 예약되므로 이러한 피처 유형의 내보내기는 아직 지원되지 않습니다.
다른 이름(예: 0402C)을 가진 파트가 구성요소로 해석됩니다. 구성요소가 매핑에서 이미 참조되지 않은 경우, 파트 이름이 ECAD 파트 이름과 파트 번호 모두로 사용됩니다. Onshape 어셈블리에서 직접 새 ECAD 구성요소를 추가하지 않는 것이 좋습니다.
데이터 내보내기 및 파일 다운로드
원하는 경우 PCB Studio 탭과 Onshape에서 IDF 파일로 데이터를 내보내고, 필요하면 전기 엔지니어에게 보낼 수 있습니다.
을 클릭하십시오
.
원하는 IDF 버전을 선택하고 내보내기를 클릭합니다. 파일이 로컬로 다운로드됩니다.
IDF 형식으로 내보낸 후 일부 특수 문자는 다른 타사 ECAD 시스템과 호환되도록 대시(-)로 변환됩니다. 예를 들어, 보드 1.max [구성_ 기본값]은 내보낸 .zip파일 내의 모든 파일에서 1-max -구성- 기본값-보드로 변환됩니다.
창의 오른쪽에 있는 구성요소 속성 탭에서는 그래픽 영역에서 선택한 보드 또는 구성요소의 속성을 확인할 수 있습니다.
선택한 구성요소, 위, 금색 하이라이트, 구성요소 속성 창
여기서 구성 요소가 연결된 모델을 추가하거나 변경하도록 선택할 수 있습니다.
-
매핑하려는 모델의 유형을 선택합니다.
-
없음(이 ECAD 파트에 대해 Onshape에 아무 것도 추가되지 않음)
-
ECAD 데이터에서(ECAD 시스템에서 제공된 쉐이프로 유지)
-
사용자 지정 파트(Onshape Part Studio의 파트)
-
-
사용자 지정 파트를 선택한 경우, 추가 필드가 나타납니다.
-
기존의 Onshape 모델이 이미 구성요소를 표현하는 데 사용 중인 경우, 해당 구성요소의 썸네일 이미지와 이름이 표시됩니다. 원하는 경우, 썸네일 이미지를 클릭하여 다른 Onshape 파트를 검색합니다.
-
기존의 Onshape 파트가 없을 경우, 사용자 지정 파트 선택을 클릭합니다.
-
보드에서 선택한 파트를 대체하고자 하는 파트가 들어 있는 Onshape 통합문서를 선택할 수 있는 대화상자가 열립니다.
-
목록에서 파트를 선택합니다.
새 파트가 선택한 파트를 대체합니다.
Onshape의 별도의 탭에 파트를 포함하는 Part Studio를 열려면
을 클릭합니다.
구성요소 뷰에는 각 ECAD 파일에서 현재까지 CB Studio로 가져온 모든 ECAD 파트 이름과 파트 번호(또는 구성요소 풋프린트)가 나열됩니다
왼쪽의 두 개 열은 각 ECAD 구성요소 풋프린트의 파트 이름과 번호를 보여줍니다. 오른쪽의 열은 PCB Studio가 Onshape에서 ECAD 구성요소를 어떻게 표현하는지를 나타냅니다. 이 관계를 '구성요소 매핑'이라고 합니다.
기본적으로 PCB Studio는 ECAD 데이터에 정의된 단순 형상을 사용하여 각 ECAD 풋프린트에 대해 자동으로 단순 Onshape 모델을 생성합니다. 그러나 선택적으로 구성요소의 보다 세부적인 Onshape 표현을 위해 사용자 지정 파트를 사용하거나 Onshape에서 구성요소가 전혀 나타나지 않게 설정할 수 있습니다.
각 구성 요소 옆에 표시된 아이콘은 해당 구성 요소가 Onshape에서 어떻게 표시되는지를 나타냅니다. 각 아이콘에 대한 자세한 내용은 아이콘 정의를 참조하십시오.
현재 Part Studio 또는 파트는 구성 요소에 매핑되어 있습니다. 구성된 파트는 구성 요소에 매핑할 수 없습니다.
구성요소 매핑을 보려면(및 편집):
-
툴바에서 모든 구성 요소 매핑 아이콘(
)을 선택하면 오른쪽 창에 모든 ECAD 풋프린트와 연결된 Onshape 모델 목록이 표시됩니다. 왼쪽의 보드 및 라이브러리 패널에서 보드를 열고 해당 보드의 하위 구성 요소 노드를 선택하면, 그 보드와 관련된 구성 요소 매핑만 표시됩니다.
-
목록에서 찾고 있는 파트를 수동으로 찾거나 검색할 수 있습니다.
-
검색 표시줄 사용:
-
결과를 확인하려면 Enter 키를 누르거나 검색 버튼을 클릭합니다. 검색 표시줄에 발견된 부품 수가 나타나고 첫 번째 부품이 강조 표시됩니다. 아래 또는 위 화살표를 클릭하여 적절한 결과를 차례로 확인합니다. 매핑 목록은 변경되지 않고, 화살표를 사용해 결과를 차례로 확인할 수 있습니다.
-
-
필요한 파트를 찾았으면 해당 파트를 클릭하여 구성 요소를 엽니다.
에 설명된 대로 필요한 경우 컴포넌트 표현을 사용자 정의 Onshape 부품으로 변경할 수 있습니다. 구성 요소 속성.
-
구성 요소 풋프린트가 기본 그래픽 영역에서 열립니다. 매핑 규칙, 파트 이름 및 파트 번호를 편집할 수 있는 구성 요소 매핑 창이 오른쪽에 열립니다.
-
다음과 같이 매핑 규칙을 선택합니다.
-
정확히 일치만 - 파트를 정확한 파트 이름과 파트 번호에만 일치시킵니다.
-
모든 파트 이름 일치 - 모든 파트 이름과 일치합니다.
-
모든 파트 번호 일치 - 모든 파트 번호와 일치합니다.
-
-
파트 이름, 파트 번호 및 모습을 선택합니다(위의 구성 요소 속성 > 2단계에 설명되어 있음).
PCB Studio는 PCB Studio의 보드 및 구성요소에 대한 BOM을 제공합니다.
BOM을 보려면:
-
을 클릭하여 BOM 패널을 엽니다.
-
BOM 테이블의 행으로 나타나는 그래픽 영역의 구성 요소가 무엇인지를 파악하려면 행 또는 구성 요소를 선택합니다. 다음과 같은 상호 강조 표시가 나타납니다.
선택하려면 그래픽 영역에서 아이템을 클릭하거나 테이블에서 행을 클릭합니다. 선택을 취소하려면 (그래픽 영역에서) 아이템을 다시 클릭하고 빈 공간을 클릭하거나, 다른 아이템을 클릭합니다.
지정되면 구성요소에 대한 기준 지정자를 업데이트하십시오. BOM 테이블에서 구성요소의 기준 지정자(Ref. des.) 셀을 두 번 클릭하고 해당 값을 편집합니다(아래 이미지 참조).
다른 구성요소의 값을 복제하거나 비규격 값으로 업데이트하지 못하게 하는 기능이 없기 때문에 기준 지정자 값을 편집할 때는 주의를 기울이십시오. 그렇지 않으면 ECAD 시스템 문제가 발생할 수 있습니다.
프로 또는 엔터프라이즈 플랜에서 무료 또는 표준 플랜으로 다운그레이드할 때, PCB Studio 탭은 삭제되지 않지만 액세스할 수 없습니다.
추가 학습 센터 리소스에 대해서는 여기서 자가 학습 과정을 진행하십시오: PCB Studio 기초(Onshape 계정 필요).